عناوین انتخابات و رقابت باید با این مشخصات نحوی مطابقت داشته باشند. این کمک می کند تا اطمینان حاصل شود که عناوین نه خیلی طولانی و نه خیلی نامشخص هستند که باعث تکرار یا ادغام نادرست شوند.
عناوین باید تا حد زیادی منعکس کننده نحوه ارجاع آنها در حوزه قضایی باشد که انتخابات یا رقابت در آن برگزار می شود. آنها باید تا آنجا که لازم است جزئیات اما تا حد امکان مختصر باشند.
دستورالعمل های عمومی
از نوع انتخابات و نام دفتر مخصوص کشور استفاده کنید
- مثال: اگر مجلس سفلی کشوری "مجلس قانونگذاری" نامیده می شود، باید از آن اصطلاح استفاده شود نه یک اصطلاح عمومی مانند "مجلس"
از حروف جمله برای عنوان استفاده کنید
- مثال: کلمه "انتخابات" نباید با حروف بزرگ نوشته شود
- اسامی خاص و نام نهادهای دولتی باید با حروف بزرگ نوشته شود
سال باید در ابتدای عنوان باشد
- از قرار دادن سال در پایان جدا شده با کاما خودداری کنید
- مثال بد: انتخابات شورای عمومی آندورا، 2027
- در عوض، از «انتخابات شورای عمومی آندورا 2027» استفاده کنید
شمارش ترتیبی انتخابات باید جایگزین سال شود در مواردی که کنوانسیون محلی قرار است به جای تعیین سال، انتخابات را به طور معمول شمارش کند.
- مثال: "چهل و پنجمین انتخابات فدرال کانادا"
اگر سال انتخابات به دلیل به تعویق افتادن تغییر کرده است، باید سال را بهروزرسانی کند تا سال انتخابات جدید را منعکس کند
از اعداد اصلی برای اعداد گرد و اعداد ناحیه استفاده کنید
- مثال: "دور 1" در مقابل "دور اول"
از شکلهای صفت دفاتر یا مکانها مانند «کاستاریکا» استفاده نکنید
- استثنا از این قاعده زمانی است که شکل صفت به صورت محاوره ای نوع انتخابات در آن حوزه قضایی را نشان می دهد.
- مثال: از انتخابات «ریاست جمهوری» یا «پارلمان» در جایی که «انتخاب رئیس جمهور» معنی ندارد استفاده کنید
این نحو برای عناوین انگلیسی اعمال می شود.
- ترجمه عناوین به زبان های دیگر باید از این نحو پیروی کند تا جایی که با قواعد دستوری و نحوی زبان مقصد مطابقت داشته باشد.
- ترجمه ها باید از نظر نحوی کامل باشند (یعنی هیچ چیزی نباید از دست برود) اما باید برای گویشوران زبان مقصد نیز طبیعی به نظر برسد.
- ترجمهها باید مطابق با چیزی باشد که یک گوینده آن زبان انتظار دارد در یک تجربه جستجوی با کیفیت بالا در قسمت جلویی ببیند
زمان برگزاری انتخابات ویژه
انتخابات ویژه را با حوزه های مختلف انتخاباتی گروه بندی نکنید.
معمولاً آن ولسوالی ها بخشی از عنوان انتخابات هستند و این می تواند منجر به نام های طولانی شود.
استثناء این قاعده در مواردی است که در تعداد زیادی از شهرها انتخابات ویژه ای برگزار می شود که مستلزم برگزاری یک رویداد و رقابت برای آن حوزه قضایی یا منطقه به عنوان یک کل است.
این ممکن است به این دلیل اتفاق بیفتد که تعداد زیادی از انتخابات ویژه در همان روز برگزار میشود یا طبیعتاً در بسیاری موارد، مانند انتخابات ویژه ایالات متحده-ویرجینیا، 2023. این یک رویداد انتخاباتی با انتخابات ویژه در سراسر ایالت ویرجینیا بود که توجیهکننده بود. گروه بندی مسابقات
به طور کلی، تصمیم گیری در مورد گروه بندی یا نه در حالت ایده آل باید با این که آیا منطقه/کشور/دولت با آنها به عنوان یک رویداد منسجم در همان روز یا دوره زمانی خاص برخورد می کند، همسو باشد.
چگونه از سردرگمی بین رویدادهای انتخاباتی یا رقابتی مشابه جلوگیری کنیم
اگر بیش از یک انتخابات ویژه در یک سال برای یک دفتر وجود داشته باشد، تاریخ کامل انتخابات (برخلاف سال) باید در عنوان درج شود.
تاریخ کامل نیز باید از اعداد اصلی استفاده کند (16 مارس نه 16 مارس). با آغاز سال، به نظر می رسد "انتخابات موقت مجلس ملی پاکستان در 16 مارس 2023".
هنگامی که یک نام حوزه انتخاباتی در حوزه های قضایی متعدد ظاهر می شود، ضروری است که هم حوزه قضایی و هم حوزه انتخاباتی را برای جلوگیری از سردرگمی مشخص کنید. این ترکیب زمینه لازم را برای شناسایی منحصر به فرد حوزه انتخاباتی مورد نظر فراهم می کند.
این ممکن است، برای مثال، در هند اتفاق بیفتد، جایی که بسیاری از ولسوالیها نامهای خود را با مناطقی در سایر ایالتهای هند یا کشورهای همسایه در جنوب آسیا به اشتراک میگذارند. «منطقه اونگ آباد، بیهار» با «منطقه اونگ آباد، ماهاراشترا» نام مشترکی دارد، بنابراین انتخاباتی که در آنجا برگزار می شود باید ایالت را مشخص کند.
مثال: 'انتخابات عمومی اورانگ آباد حوزه انتخابیه لوک سبها ماهاراشترا 2024 هند'
انتظار می رود گام های معقولی برای شناسایی رویدادهای انتخاباتی که در مجاورت منطقه ای یا زمانی نزدیک به یکدیگر رخ می دهند و ارائه جزئیات کافی برای کمک به تمایز آنها برداشته شود. با این حال، هنگام ارائه این جزئیات اضافی، باید یک رویکرد عقل سلیم اعمال شود. به عنوان مثال، بعید است که یک فرد معقول انتخاباتی را که همزمان در دوبلین، کالیفرنیا (ایالات متحده) و دوبلین، ایرلند برگزار میشود، با توجه به زمینه وسیعتر اشتباه بگیرد.
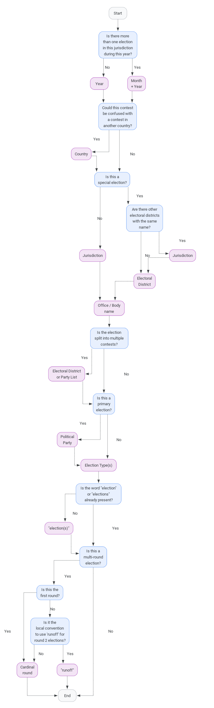
نحو عنوان انتخابات
نمایش نمودار سینتکس

اجزای زیر در این ترتیب باید نام رویداد انتخاباتی را تشکیل دهند:
سال
- یا ماه + سال اگر امسال بیش از یک انتخابات در این حوزه قضایی برگزار شود
حوزه قضایی
در صورت برگزاری انتخابات ویژه، می توان آن را با ناحیه انتخاباتی جایگزین کرد
یا ترکیبی از حوزه قضایی و حوزه انتخاباتی در صورت برگزاری انتخابات ویژه که حوزه های انتخاباتی به همین نام وجود دارد.
نوع انتخابات
مثال: عام، اولیه، خاص
در برخی از کشورها، ممکن است نوعی وجود نداشته باشد که به شدت با نام های انتخاباتی مرتبط باشد. در عوض، ممکن است ارتباط قویتری با هیئت انتخابشده وجود داشته باشد یا رویداد ممکن است دقیقتر باشد.
در این موارد، دفتر یا نهادی که انتخاب می شود، مانند ریاست جمهوری یا قانونگذاری، استفاده کنید
برای انتخابات ویژه، از اصطلاحی که در آن کشور یا برای آن رویداد استفاده میشود، مانند «انتخابات ویژه» یا «انتخابات میان دورهای» استفاده کنید.
عنصر نوع انتخاب در عنوان لزوماً نباید از یک مقدار
ElectionTypeمعتبر تشکیل شده باشد، اگرچه ممکن است به طور تصادفی این کار را انجام دهد.در صورت لزوم، انواع مختلف انتخابات، مانند انتخابات اولیه ویژه، مجاز است
"انتخابات" یا "انتخابات"
- اگر نوع انتخابات قبلاً شامل کلمه "انتخابات" یا "انتخابات" باشد، این عنصر را می توان نادیده گرفت.
حذف دور و احزاب در عناوین انتخاباتی
دور یا حزب برای انتخابات اولیه در اینجا گنجانده نشده است زیرا رویدادها معمولاً در سطح بالاتری هستند.
به طور معمول ، ما برای چندین دور یا مقدمات چند حزبی یک رویداد خواهیم داشت.
اگر نهادهای انتخاباتی دقیقتری ایجاد میشوند، گرفتن دستورالعملهای اضافی از نحو نامگذاری رقابت، تمرین خوبی است.
نمونه عناوین انتخاباتی
- "انتخابات عمومی 2022 ایالات متحده"
- «انتخابات میانبرانگیز محو شده ۲۰۲۳»
- "انتخابات عمومی منطقه پایتخت استرالیا 2024"
- "انتخابات عمومی کاستاریکا 2025"
- "انتخابات محلی تایپه 2026"
- "انتخابات عمومی 2027 آندورا"
نحو عنوان مسابقه
نمایش نمودار سینتکس

اجزای زیر در این ترتیب باید نام رقابت انتخاباتی را تشکیل دهند:
سال
- یا ماه + سال اگر امسال بیش از یک انتخابات در این حوزه قضایی برگزار شود
حوزه قضایی
- این می تواند با حوزه انتخاباتی یا ترکیبی از حوزه قضایی و حوزه انتخاباتی در مورد انتخابات ویژه جایگزین شود.
دفتر / ارگان در حال انتخاب
در صورت لزوم، این میتواند شامل حوزههای انتخاباتی نیز باشد
مثال: 'انتخابات عمومی منطقه 8 تگزاس مجلس نمایندگان آمریکا 2022'
اگر رقابت برای لیست حزبی یک بدن باشد و نه خود بدن، این می تواند شامل عبارت "لیست احزاب" باشد
حزب سیاسی، اگر نوع انتخابات اولیه باشد
نوع انتخابات، در صورت وجود
مثال: 'انتخابات حیدرآباد در ژانویه 2023 برای ویدان سبها از Telangana'
عنصر نوع انتخاب در عنوان لزوماً نباید از یک مقدار
ElectionTypeمعتبر تشکیل شده باشد، اگرچه ممکن است به طور تصادفی این کار را انجام دهد.گاهی اوقات در صورت برگزاری انتخابات دور دوم می توان این مورد را حذف کرد، برای راهنمایی انتخابات چند دور به مورد 7 مراجعه کنید.
در صورت لزوم، انواع مختلف انتخابات، مانند انتخابات اولیه ویژه، مجاز است
"انتخابات" یا "انتخابات"
- اگر نوع انتخابات قبلاً شامل کلمه "انتخابات" یا "انتخابات" باشد، این عنصر را می توان نادیده گرفت
دور اصلی یا "روان" - اگر چند دور باشد
برخی از کشورها برای اشاره به دور دوم انتخابات از دور دوم انتخابات استفاده می کنند و اگر کنوانسیون محلی باشد، این می تواند جایگزین دور اصلی شود.
در صورت استفاده از «دوران انتخابات»، در صورتی که کنوانسیون محلی باشد، میتواند جایگزین نوع انتخابات شود
نمونه عناوین مسابقه
- "انتخابات مجلس ملی فرانسه 2017 دور اول"
- دور اول انتخابات ریاست جمهوری 2017 فرانسه
- 'انتخابات عمومی منطقه 8 تگزاس مجلس نمایندگان آمریکا 2020'
- "انتخابات مقدماتی حزب دموکرات ریاست جمهوری آمریکا 2020"
- «انتخابات میانگذری مجلس نمایندگان فادن 2023»
- لیست انتخابات عمومی سال 2025 مجلس نمایندگان فیلیپین
- "انتخابات شورای عمومی آندورا 2027"