این راهنما یک نمای کلی از چرخه عمر SDK و تعاملات بین پخش کننده پخش جریانی ویدیوی شما، IMA DAI SDK و سرور تبلیغات را ارائه می دهد.
تعاملات اساسی
نمودار زیر تعاملات بین پخش کننده ویدیوی شما، IMA DAI SDK و Ad Manager 360 را نشان می دهد و حاشیه نویسی می کند.

صفحه وب یا برنامه IMA DAI SDK را از طریق:
- یک تگ اسکریپت جاسازی شده برای HTML5
- یک برنامه بومی برای Android، Google Cast، iOS، tvOS یا Roku
IMA DAI SDK یا پخش جریانی VOD یا پخش مستقیم از Google Ad Manager 360 درخواست میکند.
Ad Manager 360 با جریان ویدیویی که شامل وقفههای آگهی درج شده است، پاسخ میدهد.
IMA DAI SDK پاسخ را تجزیه می کند، نوع رسانه صحیح را بر اساس محیط تعیین می کند، و جریان ویدئو (و تبلیغات همراه در صورت نیاز) را به صفحه وب یا برنامه ارائه می دهد.
پخش کننده ویدیو جزئیات پخش را با IMA DAI SDK مذاکره می کند و تبلیغات را پخش می کند.
IMA SDK یک پینگ برداشت و ردیابی رویدادها را در صورت لزوم انجام میدهد.
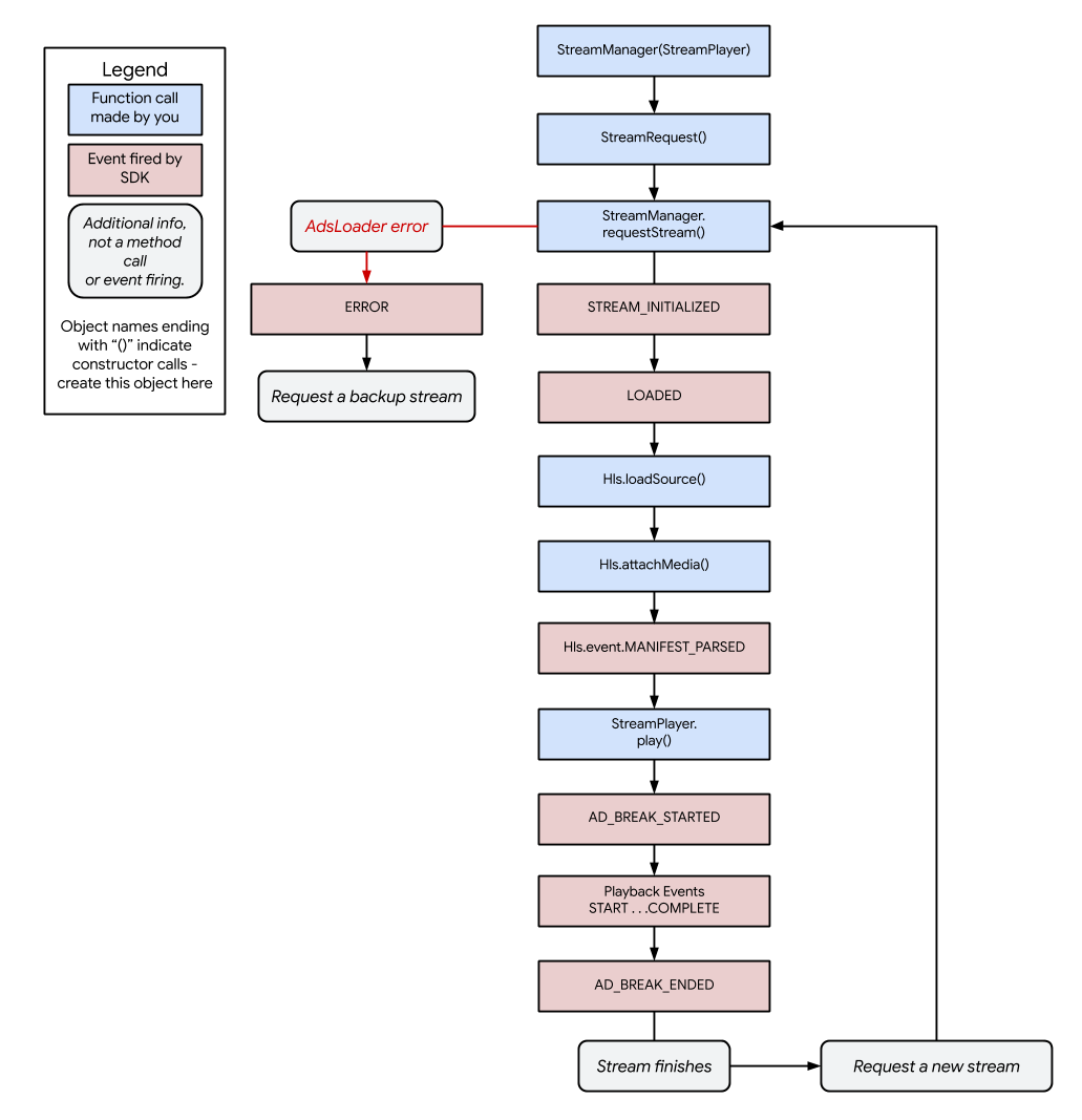
چرخه زندگی
این نمودار چرخه زندگی کامل IMA DAI SDK را نشان می دهد. فراخوانی سازنده و متد با رنگ آبی، رویدادها با رنگ قرمز برجسته می شوند و شرایط خطا با رابط های قرمز و متن قرمز نشان داده می شوند.
