คู่มือนี้จะให้ภาพรวมของวงจร SDK และการโต้ตอบ ระหว่างเพลเยอร์สตรีมวิดีโอ, IMA DAI SDK และเซิร์ฟเวอร์โฆษณา
การโต้ตอบพื้นฐาน
แผนภาพต่อไปนี้แสดงและอธิบายการโต้ตอบระหว่าง วิดีโอเพลเยอร์, IMA DAI SDK และ Ad Manager 360

หน้าเว็บหรือแอปโหลด IMA DAI SDK ผ่าน
- แท็กสคริปต์ที่ฝังสำหรับ HTML5
- แอปที่มาพร้อมเครื่องสำหรับ Android, Google Cast, iOS, tvOS หรือ Roku
IMA DAI SDK จะขอสตรีม VOD หรือสตรีมแบบสดจาก Google Ad Manager 360
Ad Manager 360 จะตอบกลับด้วยสตรีมวิดีโอที่มีช่วงพักโฆษณาที่แทรก
IMA DAI SDK จะแยกวิเคราะห์การตอบกลับ กำหนดประเภทสื่อที่ถูกต้องตามสภาพแวดล้อม และส่งสตรีมวิดีโอ (และโฆษณาที่แสดงร่วมหากจำเป็น) ไปยังหน้าเว็บหรือแอป
วิดีโอเพลเยอร์จะเจรจารายละเอียดการเล่นกับ IMA DAI SDK และ แสดงโฆษณา
IMA SDK จะเริ่มการทำงานของ Ping การแสดงผลและเหตุการณ์การติดตามตามที่จำเป็น
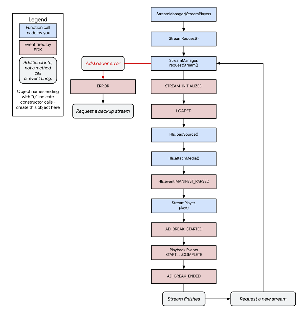
อายุการใช้งาน
แผนภาพนี้แสดงวงจรการใช้งานทั้งหมดของ IMA DAI SDK การเรียกใช้ตัวสร้างและเมธอด จะไฮไลต์เป็นสีน้ำเงิน ส่วนเหตุการณ์จะไฮไลต์เป็นสีแดง และเงื่อนไขข้อผิดพลาด จะแสดงด้วยตัวเชื่อมต่อสีแดงและข้อความสีแดง
