יצירת משאבים

פריטים להצגת מודעות כוללים משאבי הורה רבים שמהם הם יורשים הגדרות וטירגוט. אפשר ליצור, לאחזר ולעדכן את רוב המשאבים האלה באמצעות Display & Video 360 API. בדף הזה מתואר היררכיית המשאבים ומוצגות דוגמאות לאופן שבו אפשר ליצור את המשאבים האלה באמצעות Display & Video 360 API.

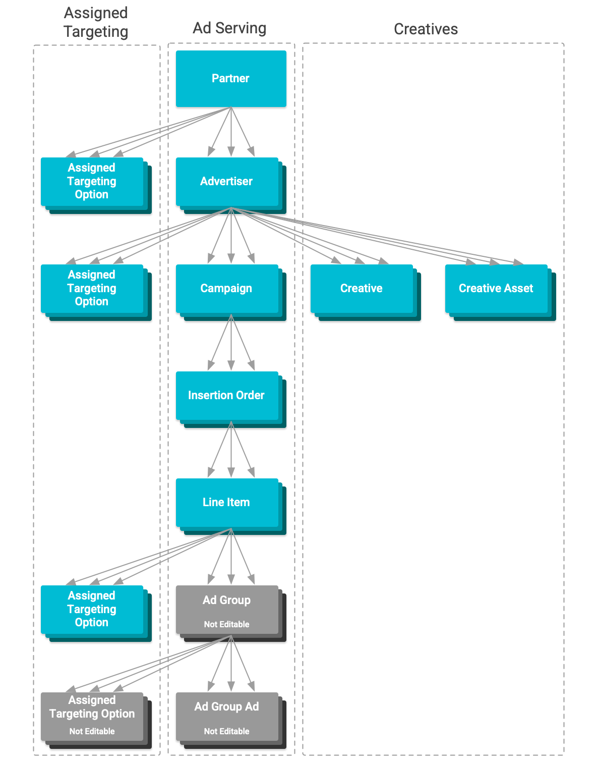
היררכיית המשאבים

תרשים של היררכיית המשאבים

ב-Display & Video 360 יש היררכיה של מקורות שההגדרות שלהם משפיעות על הצגת המודעות. לכל משאב יש מטרה שונה בהצגת מודעות. מתחילים מהרמה ההיררכית הנמוכה ביותר:

  • פריטי הזמנה הם משאבים שקובעים אילו מודעות יוצגו, מתי הן יוצגו ולמי הן יוצגו.
    • פריטים של YouTube ושותפים כוללים גם משאבי צאצא מסוג קבוצות של מודעות ומודעות. הם מספקים את רמת הטירגוט הנוספת במסגרת תקציב של פריט אחד. אי אפשר לערוך פריטים מקמפיינים של YouTube ושותפים, קבוצות של מודעות, מודעות והגדרות הטירגוט שלהם באמצעות API.
  • הזמנות קמפיינים מכילות כמה פריטים. הם מספקים ערכי ברירת מחדל להגדרות של פריטים חסרים.
  • קמפיינים מכילים כמה הזמנות להצגת מודעות. הם לא אוכפים הגדרות בהזמנות הקמפיינים שלהם. ההגדרות שלהם משמשות כמסגרת למדידת ההתקדמות וההצלחה של המודעות שמוצגות במסגרתם.
  • מפרסמים הם הבעלים של כמה קמפיינים פרסומיים. הם אוכפים טירגוט להגנה על המותג והגדרות כלליות אחרות במודעות שמוצגות דרכם. הם גם הבעלים של אובייקטים של קריאייטיב שמשמשים במודעות שמוצגות בחשבון, ומספקים גישה למקורות מידע שמשמשים לטירגוט.
  • שותפים הם הבעלים של כמה מפרסמים. הם מאפשרים לאכוף הגדרות נוספות של טירגוט להגנה על המותג והגדרות אחרות על המפרסמים האלה. הם גם מספקים גישה למשאבים שמשמשים לטירגוט ולפעילויות ב-Floodlight שמשמשות למעקב המרות. אי אפשר לערוך שותפים באמצעות ה-API.

ירושה

פריטים מועברים בירושה עם הגדרות רבות וגישה ממשאבי ההורה שלהם. כשמנהלים פריטים וצפייה במודעות, צריך לקחת בחשבון את המאפיינים שעוברים בירושה, כולל:

  • קריאייטיבים ופעילויות Floodlight זמינים: לפריטי קמפיין יש גישה רק למשאבים שנמצאים בבעלות של שותפים או מפרסמים ברמת ההורה. נכסי קריאייטיב נוצרים תחת מפרסמים, ופעילויות ב-Floodlight הן בבעלות שותפים. המשאבים שמוקצים לשדות המשאבים LineItem,‏ creativeIds ו-conversionCounting צריכים להיות משותפים לאותו מפרסם הורה ולאותו שותף הורה, בהתאמה.
  • ישויות נגישות לטירגוט: משאבים כמו ערוצים, קהלים משולבים ואחרים משמשים לטירגוט. אפשר לטרגט פריטים רק באמצעות מקורות מידע שהשותף או המפרסם ברמת ההורה יכולים לגשת אליהם.
  • טירגוט להגנה על המותג: פריטים מקבלים בירושה את הגדרות הטירגוט שהוגדרו ברמת השותף והמפרסם. אי אפשר להסיר טירגוט שעבר בירושה. אפשר לזהות את הטירגוט הקיים הזה לפי השדה inheritance של אפשרות הטירגוט שהוקצתה, והוא ישפיע על הטירגוט הנוסף שאפשר להחיל.

יצירת משאבים

אפשר לנהל את כל המשאבים האלה באמצעות Display & Video 360 API. ריכזנו כאן דוגמאות לקוד שמראה איך ליצור כל אחד מהמשאבים האלה באמצעות ספריות לקוח שסופקו.

יצירת מפרסם

דוגמה ליצירת מפרסם:

Java

// Create an advertiser object.
Advertiser advertiser = new Advertiser();
advertiser.setPartnerId(partner-id);
advertiser.setDisplayName(display-name);
advertiser.setEntityStatus("ENTITY_STATUS_ACTIVE");

// Create and set the advertiser general configuration.
AdvertiserGeneralConfig advertiserGeneralConfig = new AdvertiserGeneralConfig();
advertiserGeneralConfig.setDomainUrl(domain-url);
advertiserGeneralConfig.setCurrencyCode("USD");
advertiser.setGeneralConfig(advertiserGeneralConfig);

// Create the ad server configuration structure.
AdvertiserAdServerConfig advertiserAdServerConfig = new AdvertiserAdServerConfig();

// Create and add the third party only configuration to the ad server
// configuration.
advertiserAdServerConfig.setThirdPartyOnlyConfig(new ThirdPartyOnlyConfig());

// Set the ad server configuration.
advertiser.setAdServerConfig(advertiserAdServerConfig);

// Create and set the creative configuration.
advertiser.setCreativeConfig(new AdvertiserCreativeConfig());

// Create and set the billing configuration.
AdvertiserBillingConfig advertiserBillingConfig = new AdvertiserBillingConfig();
advertiserBillingConfig.setBillingProfileId(billing-profile-id);
advertiser.setBillingConfig(advertiserBillingConfig);

// Declare whether or not the line items under the advertiser will serve EU
// political ads.
advertiser.setContainsEuPoliticalAds(eu-political-advertising-status);

// Configure the create request.
Advertisers.Create request = service.advertisers().create(advertiser);

// Create the advertiser.
Advertiser response = request.execute();

// Display the new advertiser.
System.out.printf("Advertiser %s was created.", response.getName());

Python

# Create an advertiser object.
advertiser_obj = {
    'partnerId': partner-id,
    'displayName': display-name,
    'entityStatus': "ENTITY_STATUS_ACTIVE",
    'generalConfig': {
        'domainUrl' : domain-url,
        'currencyCode' : 'USD'
    },
    'adServerConfig': {
        'thirdPartyOnlyConfig' : {}
    },
    'creativeConfig': {},
    'billingConfig': {
        'billingProfileId': billing-profile-id
    },
    'containsEuPoliticalAds': eu-political-advertising-status
}

# Create the advertiser.
advertiser = service.advertisers().create(
    body=advertiser_obj
).execute()

# Display the new advertiser.
print("Advertiser %s was created." % advertiser["name"])

PHP

// Create an advertiser object.
$advertiser = new Google_Service_DisplayVideo_Advertiser();
$advertiser->setPartnerId(partner-id);
$advertiser->setDisplayName(display-name);
$advertiser->setEntityStatus('ENTITY_STATUS_ACTIVE');

// Create and set the advertiser general configuration.
$generalConfig =
    new Google_Service_DisplayVideo_AdvertiserGeneralConfig();
$generalConfig->setDomainUrl(domain-url);
$generalConfig->setCurrencyCode('USD');
$advertiser->setGeneralConfig($generalConfig);

// Create the ad server configuration structure.
$adServerConfig =
    new Google_Service_DisplayVideo_AdvertiserAdServerConfig();

// Create and add the third party only configuration to the ad server
// configuration.
$adServerConfig->setThirdPartyOnlyConfig(
    new Google_Service_DisplayVideo_ThirdPartyOnlyConfig()
);

// Set the ad server configuration.
$advertiser->setAdServerConfig($adServerConfig);

// Create and set the creative configuration.
$advertiser->setCreativeConfig(
    new Google_Service_DisplayVideo_AdvertiserCreativeConfig()
);

// Create and set the billing configuration.
$billingConfig = new Google_Service_DisplayVideo_AdvertiserBillingConfig();
$billingConfig->setBillingProfileId(billing-profile-id);
$advertiser->setBillingConfig($billingConfig);

// Declare whether or not the line items under the advertiser will serve EU
// political ads.
$advertiser->setContainsEuPoliticalAds(eu-political-advertising-status);

// Call the API, creating the advertiser.
$result = $this->service->advertisers->create($advertiser);

printf('Advertiser %s was created.\n', $result['name']);

יצירת קמפיין

דוגמה ליצירת קמפיין:

Java

// Create a campaign object.
Campaign campaign = new Campaign();
campaign.setDisplayName(display-name);
campaign.setEntityStatus("ENTITY_STATUS_PAUSED");

// Create a campaign goal object.
CampaignGoal campaignGoal = new CampaignGoal();
campaignGoal.setCampaignGoalType("CAMPAIGN_GOAL_TYPE_BRAND_AWARENESS");

// Create and add a performance goal to the campaign goal object.
PerformanceGoal performanceGoal = new PerformanceGoal();
performanceGoal.setPerformanceGoalType("PERFORMANCE_GOAL_TYPE_CPC");
performanceGoal.setPerformanceGoalAmountMicros(1000000L);
campaignGoal.setPerformanceGoal(performanceGoal);

// Set the campaign goal.
campaign.setCampaignGoal(campaignGoal);

// Create a campaign flight object.
// This object details the planned spend and duration of the campaign.
CampaignFlight campaignFlight = new CampaignFlight();
campaignFlight.setPlannedSpendAmountMicros(1000000L);

// Create the date range for the campaign flight.
DateRange dateRange = new DateRange();

// Set the start date to one week from now and the end date to two weeks
// from now.
Calendar calendarStartDate = Calendar.getInstance().add(Calendar.DATE, 7);
Calendar calendarEndDate = Calendar.getInstance().add(Calendar.DATE, 14);
dateRange.setStartDate(
   new Date()
      .setYear(calendarStartDate.get(Calendar.YEAR))
      .setMonth(calendarStartDate.get(Calendar.MONTH))
      .setDay(calendarStartDate.get(Calendar.DAY_OF_MONTH)));
dateRange.setEndDate(
   new Date()
      .setYear(calendarEndDate.get(Calendar.YEAR))
      .setMonth(calendarEndDate.get(Calendar.MONTH))
      .setDay(calendarEndDate.get(Calendar.DAY_OF_MONTH)));

// Add the planned date range to the campaign flight object.
campaignFlight.setPlannedDates(dateRange);

// Set the campaign flight.
campaign.setCampaignFlight(campaignFlight);

// Create and set the frequency cap.
FrequencyCap frequencyCap = new FrequencyCap();
frequencyCap.setMaxImpressions(10);
frequencyCap.setTimeUnit("TIME_UNIT_DAYS");
frequencyCap.setTimeUnitCount(1);
campaign.setFrequencyCap(frequencyCap);

// Configure the create request.
Campaigns.Create request = service.advertisers().campaigns()
   .create(advertiser-id, campaign);

// Create the campaign.
Campaign response = request.execute();

// Display the new campaign.
System.out.printf("Campaign %s was created.", response.getName());

Python

# Create a future campaign flight start and end dates.
startDate = date.today() + timedelta(days=7)
endDate = date.today() + timedelta(days=14)

# Create a campaign object.
campaign_obj = {
    'displayName': display-name,
    'entityStatus': 'ENTITY_STATUS_PAUSED',
    'campaignGoal': {
        'campaignGoalType' : 'CAMPAIGN_GOAL_TYPE_BRAND_AWARENESS',
        'performanceGoal': {
            'performanceGoalType': 'PERFORMANCE_GOAL_TYPE_CPC',
            'performanceGoalAmountMicros': 1000000
        }
    },
    'campaignFlight': {
        'plannedSpendAmountMicros': 1000000,
        'plannedDates': {
            'startDate': {
                'year': startDate.year,
                'month': startDate.month,
                'day': startDate.day
            },
            'endDate': {
                'year': endDate.year,
                'month': endDate.month,
                'day': endDate.day
            }
        }
    },
    'frequencyCap': {
        'maxImpressions': 10,
        'timeUnit': 'TIME_UNIT_DAYS',
        'timeUnitCount': 1
    }
}

# Create the campaign.
campaign = service.advertisers().campaigns().create(
    advertiserId=advertiser-id,
    body=campaign_obj
).execute()

# Display the new campaign.
print("Campaign %s was created." % campaign["name"])

PHP

// Create a campaign object.
$campaign = new Google_Service_DisplayVideo_Campaign();
$campaign->setDisplayName(display-name);
$campaign->setEntityStatus('ENTITY_STATUS_ACTIVE');

// Create a campaign goal object.
$campaignGoal = new Google_Service_DisplayVideo_CampaignGoal();
$campaignGoal->setCampaignGoalType(
    'CAMPAIGN_GOAL_TYPE_BRAND_AWARENESS'
);

// Create and add a performance goal to the campaign goal object.
$performanceGoal = new Google_Service_DisplayVideo_PerformanceGoal();
$performanceGoal->setPerformanceGoalType('PERFORMANCE_GOAL_TYPE_CPC');
$performanceGoal->setPerformanceGoalAmountMicros(1000000);

// Set the campaign goal.
$campaignGoal->setPerformanceGoal($performanceGoal);
$campaign->setCampaignGoal($campaignGoal);

// Create a campaign flight object.
// This object details the planned spend and duration of the campaign.
$campaignFlight = new Google_Service_DisplayVideo_CampaignFlight();
$campaignFlight->setPlannedSpendAmountMicros(1000000);

// Create a date range object for the flight.
$dateRange = new Google_Service_DisplayVideo_DateRange();

// Create and assign a start date one week from now.
$startDateTime = new DateTime('today + 7 days');
$startDate = new Google_Service_DisplayVideo_Date();
$startDate->setYear($startDateTime->format('Y'));
$startDate->setMonth($startDateTime->format('n'));
$startDate->setDay($startDateTime->format('j'));
$dateRange->setStartDate($startDate);

// Create and assign an end date two weeks from now.
$endDateTime = new DateTime('today + 14 days');
$endDate = new Google_Service_DisplayVideo_Date();
$endDate->setYear($endDateTime->format('Y'));
$endDate->setMonth($endDateTime->format('n'));
$endDate->setDay($endDateTime->format('j'));
$dateRange->setendDate($endDate);

// Assign date range to flight.
$campaignFlight->setPlannedDates($dateRange);

// Assign flight to campaign.
$campaign->setCampaignFlight($campaignFlight);

// Create and set the frequency cap.
$frequencyCap = new Google_Service_DisplayVideo_FrequencyCap();
$frequencyCap->setMaxImpressions(10);
$frequencyCap->setTimeUnit('TIME_UNIT_DAYS');
$frequencyCap->setTimeUnitCount(1);
$campaign->setFrequencyCap($frequencyCap);

// Call the API, creating the campaign under the given advertiser.
$result = $this->service->advertisers_campaigns->create(
    advertiser-id,
    $campaign
);

// Display the new campaign.
printf('Campaign %s was created.\n', $result['name']);

יצירת הזמנת פרסום

דוגמה ליצירת הזמנת פרסום:

Java

// Create an insertion order object.
InsertionOrder insertionOrder = new InsertionOrder();
insertionOrder.setCampaignId(campaign-id);
insertionOrder.setDisplayName(display-name);
insertionOrder.setEntityStatus("ENTITY_STATUS_DRAFT");

// Create and add the pacing setting.
Pacing pacing = new Pacing();
pacing.setPacingPeriod("PACING_PERIOD_DAILY");
pacing.setPacingType("PACING_TYPE_EVEN");
pacing.setDailyMaxMicros(10000L);
insertionOrder.setPacing(pacing);

// Create and set the frequency cap.
FrequencyCap frequencyCap = new FrequencyCap();
frequencyCap.setTimeUnit("TIME_UNIT_DAYS");
frequencyCap.setTimeUnitCount(1);
frequencyCap.setMaxImpressions(10);
insertionOrder.setFrequencyCap(frequencyCap);

// Create and set the key performance indicator (KPI).
Kpi kpi = new Kpi();
kpi.setKpiType("KPI_TYPE_CPC");
kpi.setKpiAmountMicros(1000000L);
insertionOrder.setKpi(kpi);

// Create a budget object.
InsertionOrderBudget insertionOrderBudget = new InsertionOrderBudget();
insertionOrderBudget.setBudgetUnit("BUDGET_UNIT_CURRENCY");

// Create a budget segment object.
InsertionOrderBudgetSegment insertionOrderBudgetSegment =
   new InsertionOrderBudgetSegment();
insertionOrderBudgetSegment.setBudgetAmountMicros(100000L);

// Create the date range for the budget segment.
DateRange dateRange = new DateRange();

// Set the start date to one week from now and the end date to two weeks
// from now.
Calendar calendarStartDate = Calendar.getInstance().add(Calendar.DATE, 7);
Calendar calendarEndDate = Calendar.getInstance().add(Calendar.DATE, 14);
dateRange.setStartDate(
   new Date()
      .setYear(calendarStartDate.get(Calendar.YEAR))
      .setMonth(calendarStartDate.get(Calendar.MONTH))
      .setDay(calendarStartDate.get(Calendar.DAY_OF_MONTH)));
dateRange.setEndDate(
   new Date()
      .setYear(calendarEndDate.get(Calendar.YEAR))
      .setMonth(calendarEndDate.get(Calendar.MONTH))
      .setDay(calendarEndDate.get(Calendar.DAY_OF_MONTH)));

// Add the date range to the budget segment.
insertionOrderBudgetSegment.setDateRange(dateRange);

// Add budget segment list to the budget.
insertionOrderBudget
   .setBudgetSegments(ImmutableList.of(insertionOrderBudgetSegment));

// Set budget.
insertionOrder.setBudget(insertionOrderBudget);

// Set optimization objective.
insertionOrder.setOptimizationObjective("NO_OBJECTIVE");

// Configure the create request.
InsertionOrders.Create request =
   service.advertisers().insertionOrders()
       .create(advertiser-id, insertionOrder);

// Create the insertion order.
InsertionOrder response = request.execute();

// Display the new insertion order.
System.out.printf("InsertionOrder %s was created.", response.getName());

Python

# Create a future budget segment start and end dates.
startDate = date.today() + timedelta(days=7)
endDate = date.today() + timedelta(days=14)

# Create an insertion order object.
insertion_order_obj = {
    'campaignId' : campaign-id,
    'displayName': display-name,
    'entityStatus': 'ENTITY_STATUS_DRAFT',
    'pacing': {
        'pacingPeriod': 'PACING_PERIOD_DAILY',
        'pacingType': 'PACING_TYPE_EVEN',
        'dailyMaxMicros': 10000
    },
    'frequencyCap': {
        'maxImpressions': 10,
        'timeUnit': 'TIME_UNIT_DAYS',
        'timeUnitCount': 1
    },
    'kpi' : {
        'kpiType': 'KPI_TYPE_CPC',
        'kpiAmountMicros': 1000000
    },
    'budget': {
        'budgetUnit': 'BUDGET_UNIT_CURRENCY',
        'budgetSegments': [
            {
                'budgetAmountMicros': 100000,
                'dateRange': {
                    'startDate': {
                        'year': startDate.year,
                        'month': startDate.month,
                        'day': startDate.day
                    },
                    'endDate': {
                        'year': endDate.year,
                        'month': endDate.month,
                        'day': endDate.day
                    }
                }
            }
        ]
    },
    'optimizationObjective': 'NO_OBJECTIVE'
}

# Create the insertion order.
insertionOrder = service.advertisers().insertionOrders().create(
    advertiserId=advertiser-id,
    body=insertion_order_obj
).execute()

# Display the new insertion order.
print("Insertion Order %s was created." % insertionOrder["name"])

PHP

// Create an insertion order object.
$insertionOrder = new Google_Service_DisplayVideo_InsertionOrder();
$insertionOrder->setCampaignId(campaign-id);
$insertionOrder->setDisplayName(display-name);
$insertionOrder->setEntityStatus('ENTITY_STATUS_DRAFT');

// Create and add the pacing setting.
$pacing = new Google_Service_DisplayVideo_Pacing();
$pacing->setPacingPeriod('PACING_PERIOD_DAILY');
$pacing->setPacingType('PACING_TYPE_EVEN');
$pacing->setDailyMaxMicros(10000);
$insertionOrder->setPacing($pacing);

// Create and set the frequency cap.
$frequencyCap = new Google_Service_DisplayVideo_FrequencyCap();
$frequencyCap->setMaxImpressions(10);
$frequencyCap->setTimeUnit('TIME_UNIT_DAYS');
$frequencyCap->setTimeUnitCount(1);
$insertionOrder->setFrequencyCap($frequencyCap);

// Create and set the key performance indicator (KPI).
$kpi = new Google_Service_DisplayVideo_Kpi();
$kpi->setKpiType('KPI_TYPE_CPC');
$kpi->setKpiAmountMicros(1000000);
$insertionOrder->setKpi($kpi);

// Create a budget object.
$budget = new Google_Service_DisplayVideo_InsertionOrderBudget();
$budget->setBudgetUnit('BUDGET_UNIT_CURRENCY');

// Create a budget segment object.
$budgetSegment =
    new Google_Service_DisplayVideo_InsertionOrderBudgetSegment();
$budgetSegment->setBudgetAmountMicros(100000);

// Create a date range object for the budget segment.
$dateRange = new Google_Service_DisplayVideo_DateRange();

// Create and assign a start date one week from now.
$startDateTime = new DateTime('today + 7 days');
$startDate = new Google_Service_DisplayVideo_Date();
$startDate->setYear($startDateTime->format('Y'));
$startDate->setMonth($startDateTime->format('n'));
$startDate->setDay($startDateTime->format('j'));
$dateRange->setStartDate($startDate);

// Create and assign an end date two weeks from now.
$endDateTime = new DateTime('today + 14 days');
$endDate = new Google_Service_DisplayVideo_Date();
$endDate->setYear($endDateTime->format('Y'));
$endDate->setMonth($endDateTime->format('n'));
$endDate->setDay($endDateTime->format('j'));
$dateRange->setendDate($endDate);

// Assign date range to budget segment.
$budgetSegment->setDateRange($dateRange);

// Set budget segment.
$budget->setBudgetSegments(array($budgetSegment));

// Set budget object.
$insertionOrder->setBudget($budget);

// Set optimization object.
$insertionOrder->setOptimizationObjective('NO_OBJECTIVE');

// Call the API, creating the insertion order under the advertiser and
// campaign given.
$result = $this->service->advertisers_insertionOrders->create(
    advertiser-id,
    $insertionOrder
);

printf('Insertion Order %s was created.\n', $result['name']);

יצירת פריט

דוגמה ליצירת פריט:

Java

// Create a line item object.
LineItem lineItem = new LineItem();
lineItem.setInsertionOrderId(insertion-order-id);
lineItem.setDisplayName(display-name);
lineItem.setLineItemType("LINE_ITEM_TYPE_DISPLAY_DEFAULT");
lineItem.setEntityStatus("ENTITY_STATUS_DRAFT");

// Create and set the line item flight.
LineItemFlight lineItemFlight = new LineItemFlight();
lineItemFlight
   .setFlightDateType("LINE_ITEM_FLIGHT_DATE_TYPE_INHERITED");
lineItem.setFlight(lineItemFlight);

// Create and set the line item budget.
LineItemBudget lineItemBudget = new LineItemBudget();
lineItemBudget
   .setBudgetAllocationType("LINE_ITEM_BUDGET_ALLOCATION_TYPE_FIXED");
lineItem.setBudget(lineItemBudget);

// Create and set the pacing setting.
Pacing pacing = new Pacing();
pacing.setPacingPeriod("PACING_PERIOD_DAILY");
pacing.setPacingType("PACING_TYPE_EVEN");
pacing.setDailyMaxMicros(10000L);
lineItem.setPacing(pacing);

// Create and set the frequency cap.
FrequencyCap frequencyCap = new FrequencyCap();
frequencyCap.setTimeUnit("TIME_UNIT_DAYS");
frequencyCap.setTimeUnitCount(1);
frequencyCap.setMaxImpressions(10);
lineItem.setFrequencyCap(frequencyCap);

// Create and set the partner revenue model.
PartnerRevenueModel partnerRevenueModel = new PartnerRevenueModel();
partnerRevenueModel
   .setMarkupType("PARTNER_REVENUE_MODEL_MARKUP_TYPE_CPM");
partnerRevenueModel.setMarkupAmount(10L);
lineItem.setPartnerRevenueModel(partnerRevenueModel);

// Set the list of IDs of the creatives associated with the line item.
lineItem.setCreativeIds(creative-ids);

// Create and set the bidding strategy.
BiddingStrategy biddingStrategy = new BiddingStrategy();
biddingStrategy
   .setFixedBid(new FixedBidStrategy().setBidAmountMicros(100000L));
lineItem.setBidStrategy(biddingStrategy);

// Declare whether or not the line item will serve EU political ads.
lineItem.setContainsEuPoliticalAds(eu-political-advertising-status);

// Configure the create request.
LineItems.Create request =
   service.advertisers().lineItems().create(advertiser-id, lineItem);

// Create the line item.
LineItem response = request.execute();

// Display the new line item.
System.out.printf("LineItem %s was created.", response.getName());

Python

# Create an line item object.
line_item_obj = {
    'insertionOrderId' : insertion-order-id,
    'displayName': display-name,
    'lineItemType': 'LINE_ITEM_TYPE_DISPLAY_DEFAULT',
    'entityStatus': 'ENTITY_STATUS_DRAFT',
    'flight': {
        'flightDateType': 'LINE_ITEM_FLIGHT_DATE_TYPE_INHERITED'
    },
    'budget': {
        'budgetAllocationType': 'LINE_ITEM_BUDGET_ALLOCATION_TYPE_FIXED'
    },
    'pacing': {
        'pacingPeriod': 'PACING_PERIOD_DAILY',
        'pacingType': 'PACING_TYPE_EVEN',
        'dailyMaxMicros': 10000
    },
    'frequencyCap': {
        'timeUnit': 'TIME_UNIT_DAYS',
        'timeUnitCount': 1,
        'maxImpressions': 10
    },
    'partnerRevenueModel': {
        'markupType': 'PARTNER_REVENUE_MODEL_MARKUP_TYPE_CPM',
        'markupAmount': 10
    },
    'creativeIds': creative-ids,
    'bidStrategy': {
        'fixedBid': {
            'bidAmountMicros': 100000
        }
    },
    'containsEuPoliticalAds': eu-political-advertising-status
}

# Create the line item.
lineItem = service.advertisers().lineItems().create(
    advertiserId=advertiser-id,
    body=line_item_obj
).execute()

# Display the new line item.
print("Line Item %s was created." % lineItem["name"])

PHP

// Create a line item object.
$lineItem = new Google_Service_DisplayVideo_LineItem();
$lineItem->setInsertionOrderId(insertion-order-id);
$lineItem->setDisplayName(display-name);
$lineItem->setLineItemType('LINE_ITEM_TYPE_DISPLAY_DEFAULT');
$lineItem->setEntityStatus('ENTITY_STATUS_DRAFT');

// Create and set the line item flight.
$flight = new Google_Service_DisplayVideo_LineItemFlight();
$flight->setFlightDateType('LINE_ITEM_FLIGHT_DATE_TYPE_INHERITED');
$lineItem->setFlight($flight);

// Create and set the line item budget.
$budget = new Google_Service_DisplayVideo_LineItemBudget();
$budget->setBudgetAllocationType(
    'LINE_ITEM_BUDGET_ALLOCATION_TYPE_FIXED'
);
$lineItem->setBudget($budget);

// Create and set the pacing setting.
$pacing = new Google_Service_DisplayVideo_Pacing();
$pacing->setPacingPeriod('PACING_PERIOD_DAILY');
$pacing->setPacingType('PACING_TYPE_EVEN');
$pacing->setDailyMaxMicros(10000);
$lineItem->setPacing($pacing);

// Create and set the frequency cap.
$frequencyCap = new Google_Service_DisplayVideo_FrequencyCap();
$frequencyCap->setMaxImpressions(10);
$frequencyCap->setTimeUnit('TIME_UNIT_DAYS');
$frequencyCap->setTimeUnitCount(1);
$lineItem->setFrequencyCap($frequencyCap);

// Create and set the partner revenue model.
$partnerRevenueModel =
    new Google_Service_DisplayVideo_PartnerRevenueModel();
$partnerRevenueModel->setMarkupType(
    'PARTNER_REVENUE_MODEL_MARKUP_TYPE_CPM'
);
$partnerRevenueModel->setMarkupAmount(10);
$lineItem->setPartnerRevenueModel($partnerRevenueModel);

// Set the list of IDs of the creatives associated with the line item.
lineItem >setCreativeIds(creative-ids);

// Create and set the bidding strategy.
$biddingStrategy =  new Google_Service_DisplayVideo_BiddingStrategy();
$fixedBidStrategy = new Google_Service_DisplayVideo_FixedBidStrategy();
$fixedBidStrategy->setBidAmountMicros(100000);
$biddingStrategy->setFixedBid($fixedBidStrategy);
$lineItem->setBidStrategy($biddingStrategy);

// Declare whether or not the line item will serve EU political ads.
$lineItem->setContainsEuPoliticalAds(eu-political-advertising-status);

// Create the line item.
$result = $this->service->advertisers_lineItems->create(
    advertiser-id,
    $lineItem
);

printf('Line Item %s was created.\n', $result['name']);

יצירת פריטים שמוגדרים כברירת מחדל

אפשר ליצור פריטי מיקום עם הגדרות ברירת מחדל שנקבעות על ידי LineItemType נתון, וגם על ידי ההגדרות הקיימות של הזמנת המדיה שמשמשת כהורה שלהם. בניגוד ליצירה רגילה של פריטי API, לפריטי ברירת מחדל מוקצה אותו טירגוט כמו להזמנת הפרסום הראשית שלהם בזמן היצירה, בדומה למה שקורה בממשק המשתמש.

דוגמה ליצירת פריט ברירת מחדל:

Java

// Create a default line item generation request.
GenerateDefaultLineItemRequest defaultLineItemRequest =
    new GenerateDefaultLineItemRequest();
defaultLineItemRequest.setInsertionOrderId(insertion-order-id);
defaultLineItemRequest.setDisplayName(display-name);
defaultLineItemRequest.setLineItemType("LINE_ITEM_TYPE_DISPLAY_DEFAULT");
defaultLineItemRequest.setContainsEuPoliticalAds(eu-political-advertising-status);

// Configure the request.
LineItems.GenerateDefault request =
    service
        .advertisers()
        .lineItems()
        .generateDefault(advertiser-id, defaultLineItemRequest);

// Generate the default line item.
LineItem response = request.execute();

// Display the new line item.
System.out.printf("LineItem %s was created.", response.getName());

Python

# Create a default line item generation request.
default_li_request = {
    'insertionOrderId' : insertion-order-id,
    'displayName': display-name,
    'lineItemType': 'LINE_ITEM_TYPE_DISPLAY_DEFAULT',
    'containsEuPoliticalAds': eu-political-advertising-status
}

# Generate the default line item.
line_item = service.advertisers().lineItems().generateDefault(
    advertiserId=advertiser-id,
    body=default_li_request
).execute()

# Display the new line item.
print("Line Item %s was created." % lineItem["name"])

PHP

// Create a default line item generation request.
$defaultLineItemRequest =
    new Google_Service_DisplayVideo_GenerateDefaultLineItemRequest();
$defaultLineItemRequest->setInsertionOrderId(insertion-order-id);
$defaultLineItemRequest->setDisplayName(display-name);
$defaultLineItemRequest->setLineItemType('LINE_ITEM_TYPE_DISPLAY_DEFAULT');
$defaultLineItemRequest->setContainsEuPoliticalAds(eu-political-advertising-status);

// Generate the default line item.
$result = $this->service->advertisers_lineItems->generateDefault(
    advertiser-id,
    $defaultLineItemRequest
);

// Display the new line item.
printf('Line Item %s was created.\n', $result['name']);

פריטים כפולים

אפשר לשכפל פריטים קיימים, וכך ליצור פריט חדש עם אותן הגדרות של הפריט הקיים, שנוצר במסגרת אותו הזמנת פרסום.

דוגמה לשכפול פריט קיים:

Java

// Create the duplicate line item request body.
DuplicateLineItemRequest requestBody = new DuplicateLineItemRequest();
requestBody.setTargetDisplayName(target-display-name);
requestBody.setContainsEuPoliticalAds(eu-political-advertising-status);

// Configure the request.
LineItems.Duplicate request = service.advertisers().lineItems()
    .duplicate(advertiser-id, line-item-id, requestBody);

// Duplicate the line item.
DuplicateLineItemResponse response = request.execute();

// Display the line item ID of the new duplicate line item.
System.out.printf("A duplicate line item with the ID %s was created.",
    response.getDuplicateLineItemId());

Python

# Create the duplicate line item request body.
duplicate_request = {
    'targetDisplayName': target-display-name,
    'containsEuPoliticalAds': eu-political-advertising-status
}

# Duplicate the line item.
response = service.advertisers().lineItems().duplicate(
    advertiserId=advertiser-id,
    lineItemId=line-item-id,
    body=duplicate_request
).execute()

# Display the line item ID of the new duplicate line item.
print("A duplicate line item with the ID %s was created."
      % response["duplicateLineItemId"])

PHP

// Create the duplicate line item request body.
$requestBody = new Google_Service_DisplayVideo_DuplicateLineItemRequest();
$requestBody->setTargetDisplayName(target-display-name);
$requestBody->setContainsEuPoliticalAds(eu-political-advertising-status);

// Call the API, duplicating the line item.
$response = $service
    ->advertisers_lineItems
    ->duplicate(
        advertiser-id,
        line-item-id,
        $requestBody
    );

// Display the line item ID of the new duplicate line item.
printf(
    'A duplicate line item with the ID %s was created.',
    $response->getDuplicateLineItemId()
);