创建资源

订单项有许多父级资源,它们会从这些资源继承设置和定位条件。大多数此类资源都可以使用 Display & Video 360 API 进行创建、检索和更新。本页面介绍了资源层次结构,并提供了有关如何使用 Display & Video 360 API 创建这些资源的示例。

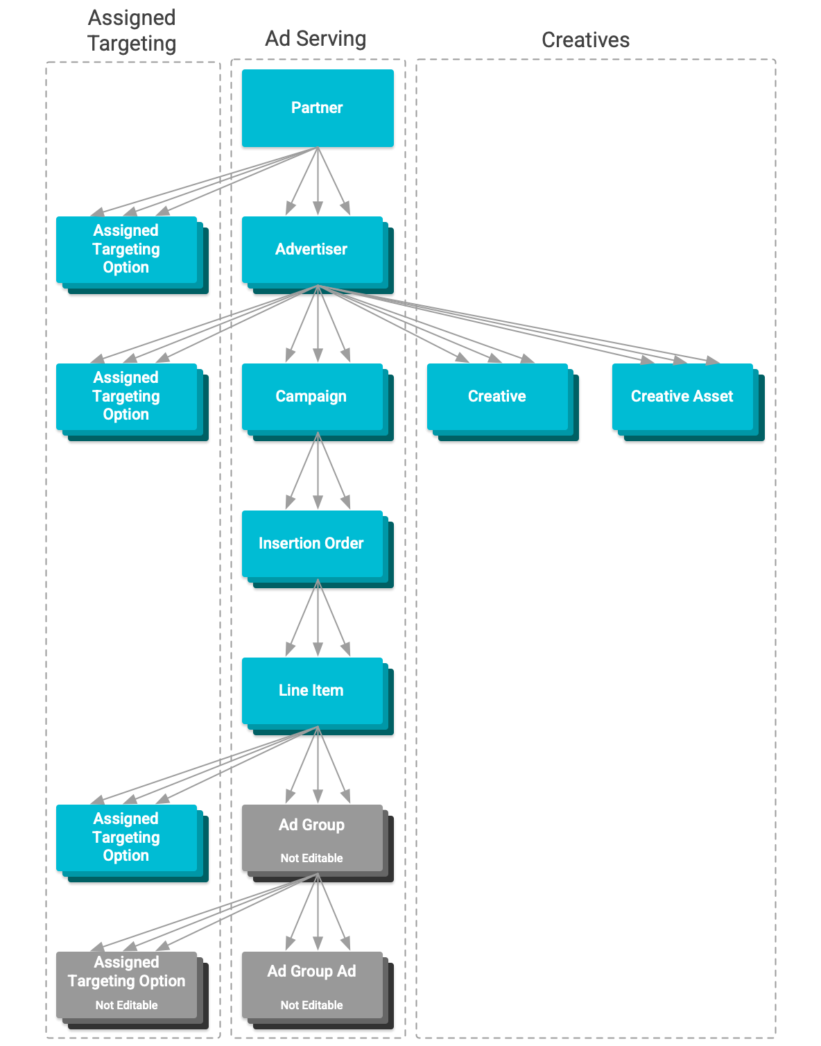
资源层次结构

资源层次结构图

在 Display & Video 360 中,存在一个资源层次结构,其设置会影响广告投放。每种资源在投放广告方面都有不同的用途。从最低层次级别开始:

  • 订单项是一种资源,用于控制投放哪些广告、何时投放广告以及向哪些用户投放广告。
    • YouTube 及合作伙伴订单项还具有广告组广告子资源。它们可在单个订单项预算下提供额外的定位级别。无法使用 API 修改 YouTube 及合作伙伴订单项 、广告组、广告及其定位条件。
  • 广告订单包含多个订单项。它们为缺少的订单项设置提供默认值。
  • 广告系列包含多个广告订单。他们不会在广告订单中强制执行设置。这些设置可作为衡量相应广告系列下投放的广告的进度和效果的框架。
  • 广告客户拥有多个广告系列。它们会针对在相应广告系列下投放的广告强制执行品牌保障定位和其他常规设置。它们还拥有在相应广告资源下投放的广告中使用的广告素材对象,并提供对定位所用资源的访问权限。
  • 合作伙伴拥有多个广告客户。它们会进一步强制要求这些广告客户采用品牌保障定位和其他设置。它们还提供对定位中使用的资源和转化跟踪中使用的 Floodlight 活动的访问权限。无法通过 API 修改合作伙伴。

继承

订单项会沿用其父级资源的众多设置和访问权限。在管理订单项和广告投放时,需要考虑的继承属性包括:

  • 可用的广告素材和 Floodlight 活动:订单项只能访问其父级合作伙伴或广告客户拥有的资源。广告素材是在广告客户下创建的,而 Floodlight 活动归合作伙伴所有。 分配给 LineItem 资源字段 creativeIdsconversionCounting 的资源必须分别共享同一父级广告客户和合作伙伴。
  • 可访问的可定位实体:用于定位的资源,例如渠道组合受众群体等。 订单项只能使用其父合作伙伴或广告客户可访问的资源进行定位。
  • 品牌保障定位条件:订单项会继承在合作伙伴级和广告客户级设置的定位条件。继承的定位条件无法移除。这种现有定位可以通过已分配的定位选项的 inheritance 字段来识别,并且会影响可以应用的进一步定位。

创建资源

所有这些资源都可以使用 Display & Video 360 API 进行管理。以下代码示例展示了如何使用提供的客户端库创建每种资源。

创建广告客户

以下示例展示了如何创建广告客户

Java

// Create an advertiser object.
Advertiser advertiser = new Advertiser();
advertiser.setPartnerId(partner-id);
advertiser.setDisplayName(display-name);
advertiser.setEntityStatus("ENTITY_STATUS_ACTIVE");

// Create and set the advertiser general configuration.
AdvertiserGeneralConfig advertiserGeneralConfig = new AdvertiserGeneralConfig();
advertiserGeneralConfig.setDomainUrl(domain-url);
advertiserGeneralConfig.setCurrencyCode("USD");
advertiser.setGeneralConfig(advertiserGeneralConfig);

// Create the ad server configuration structure.
AdvertiserAdServerConfig advertiserAdServerConfig = new AdvertiserAdServerConfig();

// Create and add the third party only configuration to the ad server
// configuration.
advertiserAdServerConfig.setThirdPartyOnlyConfig(new ThirdPartyOnlyConfig());

// Set the ad server configuration.
advertiser.setAdServerConfig(advertiserAdServerConfig);

// Create and set the creative configuration.
advertiser.setCreativeConfig(new AdvertiserCreativeConfig());

// Create and set the billing configuration.
AdvertiserBillingConfig advertiserBillingConfig = new AdvertiserBillingConfig();
advertiserBillingConfig.setBillingProfileId(billing-profile-id);
advertiser.setBillingConfig(advertiserBillingConfig);

// Declare whether or not the line items under the advertiser will serve EU
// political ads.
advertiser.setContainsEuPoliticalAds(eu-political-advertising-status);

// Configure the create request.
Advertisers.Create request = service.advertisers().create(advertiser);

// Create the advertiser.
Advertiser response = request.execute();

// Display the new advertiser.
System.out.printf("Advertiser %s was created.", response.getName());

Python

# Create an advertiser object.
advertiser_obj = {
    'partnerId': partner-id,
    'displayName': display-name,
    'entityStatus': "ENTITY_STATUS_ACTIVE",
    'generalConfig': {
        'domainUrl' : domain-url,
        'currencyCode' : 'USD'
    },
    'adServerConfig': {
        'thirdPartyOnlyConfig' : {}
    },
    'creativeConfig': {},
    'billingConfig': {
        'billingProfileId': billing-profile-id
    },
    'containsEuPoliticalAds': eu-political-advertising-status
}

# Create the advertiser.
advertiser = service.advertisers().create(
    body=advertiser_obj
).execute()

# Display the new advertiser.
print("Advertiser %s was created." % advertiser["name"])

PHP

// Create an advertiser object.
$advertiser = new Google_Service_DisplayVideo_Advertiser();
$advertiser->setPartnerId(partner-id);
$advertiser->setDisplayName(display-name);
$advertiser->setEntityStatus('ENTITY_STATUS_ACTIVE');

// Create and set the advertiser general configuration.
$generalConfig =
    new Google_Service_DisplayVideo_AdvertiserGeneralConfig();
$generalConfig->setDomainUrl(domain-url);
$generalConfig->setCurrencyCode('USD');
$advertiser->setGeneralConfig($generalConfig);

// Create the ad server configuration structure.
$adServerConfig =
    new Google_Service_DisplayVideo_AdvertiserAdServerConfig();

// Create and add the third party only configuration to the ad server
// configuration.
$adServerConfig->setThirdPartyOnlyConfig(
    new Google_Service_DisplayVideo_ThirdPartyOnlyConfig()
);

// Set the ad server configuration.
$advertiser->setAdServerConfig($adServerConfig);

// Create and set the creative configuration.
$advertiser->setCreativeConfig(
    new Google_Service_DisplayVideo_AdvertiserCreativeConfig()
);

// Create and set the billing configuration.
$billingConfig = new Google_Service_DisplayVideo_AdvertiserBillingConfig();
$billingConfig->setBillingProfileId(billing-profile-id);
$advertiser->setBillingConfig($billingConfig);

// Declare whether or not the line items under the advertiser will serve EU
// political ads.
$advertiser->setContainsEuPoliticalAds(eu-political-advertising-status);

// Call the API, creating the advertiser.
$result = $this->service->advertisers->create($advertiser);

printf('Advertiser %s was created.\n', $result['name']);

制作广告系列

以下示例展示了如何制作广告系列

Java

// Create a campaign object.
Campaign campaign = new Campaign();
campaign.setDisplayName(display-name);
campaign.setEntityStatus("ENTITY_STATUS_PAUSED");

// Create a campaign goal object.
CampaignGoal campaignGoal = new CampaignGoal();
campaignGoal.setCampaignGoalType("CAMPAIGN_GOAL_TYPE_BRAND_AWARENESS");

// Create and add a performance goal to the campaign goal object.
PerformanceGoal performanceGoal = new PerformanceGoal();
performanceGoal.setPerformanceGoalType("PERFORMANCE_GOAL_TYPE_CPC");
performanceGoal.setPerformanceGoalAmountMicros(1000000L);
campaignGoal.setPerformanceGoal(performanceGoal);

// Set the campaign goal.
campaign.setCampaignGoal(campaignGoal);

// Create a campaign flight object.
// This object details the planned spend and duration of the campaign.
CampaignFlight campaignFlight = new CampaignFlight();
campaignFlight.setPlannedSpendAmountMicros(1000000L);

// Create the date range for the campaign flight.
DateRange dateRange = new DateRange();

// Set the start date to one week from now and the end date to two weeks
// from now.
Calendar calendarStartDate = Calendar.getInstance().add(Calendar.DATE, 7);
Calendar calendarEndDate = Calendar.getInstance().add(Calendar.DATE, 14);
dateRange.setStartDate(
   new Date()
      .setYear(calendarStartDate.get(Calendar.YEAR))
      .setMonth(calendarStartDate.get(Calendar.MONTH))
      .setDay(calendarStartDate.get(Calendar.DAY_OF_MONTH)));
dateRange.setEndDate(
   new Date()
      .setYear(calendarEndDate.get(Calendar.YEAR))
      .setMonth(calendarEndDate.get(Calendar.MONTH))
      .setDay(calendarEndDate.get(Calendar.DAY_OF_MONTH)));

// Add the planned date range to the campaign flight object.
campaignFlight.setPlannedDates(dateRange);

// Set the campaign flight.
campaign.setCampaignFlight(campaignFlight);

// Create and set the frequency cap.
FrequencyCap frequencyCap = new FrequencyCap();
frequencyCap.setMaxImpressions(10);
frequencyCap.setTimeUnit("TIME_UNIT_DAYS");
frequencyCap.setTimeUnitCount(1);
campaign.setFrequencyCap(frequencyCap);

// Configure the create request.
Campaigns.Create request = service.advertisers().campaigns()
   .create(advertiser-id, campaign);

// Create the campaign.
Campaign response = request.execute();

// Display the new campaign.
System.out.printf("Campaign %s was created.", response.getName());

Python

# Create a future campaign flight start and end dates.
startDate = date.today() + timedelta(days=7)
endDate = date.today() + timedelta(days=14)

# Create a campaign object.
campaign_obj = {
    'displayName': display-name,
    'entityStatus': 'ENTITY_STATUS_PAUSED',
    'campaignGoal': {
        'campaignGoalType' : 'CAMPAIGN_GOAL_TYPE_BRAND_AWARENESS',
        'performanceGoal': {
            'performanceGoalType': 'PERFORMANCE_GOAL_TYPE_CPC',
            'performanceGoalAmountMicros': 1000000
        }
    },
    'campaignFlight': {
        'plannedSpendAmountMicros': 1000000,
        'plannedDates': {
            'startDate': {
                'year': startDate.year,
                'month': startDate.month,
                'day': startDate.day
            },
            'endDate': {
                'year': endDate.year,
                'month': endDate.month,
                'day': endDate.day
            }
        }
    },
    'frequencyCap': {
        'maxImpressions': 10,
        'timeUnit': 'TIME_UNIT_DAYS',
        'timeUnitCount': 1
    }
}

# Create the campaign.
campaign = service.advertisers().campaigns().create(
    advertiserId=advertiser-id,
    body=campaign_obj
).execute()

# Display the new campaign.
print("Campaign %s was created." % campaign["name"])

PHP

// Create a campaign object.
$campaign = new Google_Service_DisplayVideo_Campaign();
$campaign->setDisplayName(display-name);
$campaign->setEntityStatus('ENTITY_STATUS_ACTIVE');

// Create a campaign goal object.
$campaignGoal = new Google_Service_DisplayVideo_CampaignGoal();
$campaignGoal->setCampaignGoalType(
    'CAMPAIGN_GOAL_TYPE_BRAND_AWARENESS'
);

// Create and add a performance goal to the campaign goal object.
$performanceGoal = new Google_Service_DisplayVideo_PerformanceGoal();
$performanceGoal->setPerformanceGoalType('PERFORMANCE_GOAL_TYPE_CPC');
$performanceGoal->setPerformanceGoalAmountMicros(1000000);

// Set the campaign goal.
$campaignGoal->setPerformanceGoal($performanceGoal);
$campaign->setCampaignGoal($campaignGoal);

// Create a campaign flight object.
// This object details the planned spend and duration of the campaign.
$campaignFlight = new Google_Service_DisplayVideo_CampaignFlight();
$campaignFlight->setPlannedSpendAmountMicros(1000000);

// Create a date range object for the flight.
$dateRange = new Google_Service_DisplayVideo_DateRange();

// Create and assign a start date one week from now.
$startDateTime = new DateTime('today + 7 days');
$startDate = new Google_Service_DisplayVideo_Date();
$startDate->setYear($startDateTime->format('Y'));
$startDate->setMonth($startDateTime->format('n'));
$startDate->setDay($startDateTime->format('j'));
$dateRange->setStartDate($startDate);

// Create and assign an end date two weeks from now.
$endDateTime = new DateTime('today + 14 days');
$endDate = new Google_Service_DisplayVideo_Date();
$endDate->setYear($endDateTime->format('Y'));
$endDate->setMonth($endDateTime->format('n'));
$endDate->setDay($endDateTime->format('j'));
$dateRange->setendDate($endDate);

// Assign date range to flight.
$campaignFlight->setPlannedDates($dateRange);

// Assign flight to campaign.
$campaign->setCampaignFlight($campaignFlight);

// Create and set the frequency cap.
$frequencyCap = new Google_Service_DisplayVideo_FrequencyCap();
$frequencyCap->setMaxImpressions(10);
$frequencyCap->setTimeUnit('TIME_UNIT_DAYS');
$frequencyCap->setTimeUnitCount(1);
$campaign->setFrequencyCap($frequencyCap);

// Call the API, creating the campaign under the given advertiser.
$result = $this->service->advertisers_campaigns->create(
    advertiser-id,
    $campaign
);

// Display the new campaign.
printf('Campaign %s was created.\n', $result['name']);

创建广告订单

以下示例展示了如何创建插单

Java

// Create an insertion order object.
InsertionOrder insertionOrder = new InsertionOrder();
insertionOrder.setCampaignId(campaign-id);
insertionOrder.setDisplayName(display-name);
insertionOrder.setEntityStatus("ENTITY_STATUS_DRAFT");

// Create and add the pacing setting.
Pacing pacing = new Pacing();
pacing.setPacingPeriod("PACING_PERIOD_DAILY");
pacing.setPacingType("PACING_TYPE_EVEN");
pacing.setDailyMaxMicros(10000L);
insertionOrder.setPacing(pacing);

// Create and set the frequency cap.
FrequencyCap frequencyCap = new FrequencyCap();
frequencyCap.setTimeUnit("TIME_UNIT_DAYS");
frequencyCap.setTimeUnitCount(1);
frequencyCap.setMaxImpressions(10);
insertionOrder.setFrequencyCap(frequencyCap);

// Create and set the key performance indicator (KPI).
Kpi kpi = new Kpi();
kpi.setKpiType("KPI_TYPE_CPC");
kpi.setKpiAmountMicros(1000000L);
insertionOrder.setKpi(kpi);

// Create a budget object.
InsertionOrderBudget insertionOrderBudget = new InsertionOrderBudget();
insertionOrderBudget.setBudgetUnit("BUDGET_UNIT_CURRENCY");

// Create a budget segment object.
InsertionOrderBudgetSegment insertionOrderBudgetSegment =
   new InsertionOrderBudgetSegment();
insertionOrderBudgetSegment.setBudgetAmountMicros(100000L);

// Create the date range for the budget segment.
DateRange dateRange = new DateRange();

// Set the start date to one week from now and the end date to two weeks
// from now.
Calendar calendarStartDate = Calendar.getInstance().add(Calendar.DATE, 7);
Calendar calendarEndDate = Calendar.getInstance().add(Calendar.DATE, 14);
dateRange.setStartDate(
   new Date()
      .setYear(calendarStartDate.get(Calendar.YEAR))
      .setMonth(calendarStartDate.get(Calendar.MONTH))
      .setDay(calendarStartDate.get(Calendar.DAY_OF_MONTH)));
dateRange.setEndDate(
   new Date()
      .setYear(calendarEndDate.get(Calendar.YEAR))
      .setMonth(calendarEndDate.get(Calendar.MONTH))
      .setDay(calendarEndDate.get(Calendar.DAY_OF_MONTH)));

// Add the date range to the budget segment.
insertionOrderBudgetSegment.setDateRange(dateRange);

// Add budget segment list to the budget.
insertionOrderBudget
   .setBudgetSegments(ImmutableList.of(insertionOrderBudgetSegment));

// Set budget.
insertionOrder.setBudget(insertionOrderBudget);

// Set optimization objective.
insertionOrder.setOptimizationObjective("NO_OBJECTIVE");

// Configure the create request.
InsertionOrders.Create request =
   service.advertisers().insertionOrders()
       .create(advertiser-id, insertionOrder);

// Create the insertion order.
InsertionOrder response = request.execute();

// Display the new insertion order.
System.out.printf("InsertionOrder %s was created.", response.getName());

Python

# Create a future budget segment start and end dates.
startDate = date.today() + timedelta(days=7)
endDate = date.today() + timedelta(days=14)

# Create an insertion order object.
insertion_order_obj = {
    'campaignId' : campaign-id,
    'displayName': display-name,
    'entityStatus': 'ENTITY_STATUS_DRAFT',
    'pacing': {
        'pacingPeriod': 'PACING_PERIOD_DAILY',
        'pacingType': 'PACING_TYPE_EVEN',
        'dailyMaxMicros': 10000
    },
    'frequencyCap': {
        'maxImpressions': 10,
        'timeUnit': 'TIME_UNIT_DAYS',
        'timeUnitCount': 1
    },
    'kpi' : {
        'kpiType': 'KPI_TYPE_CPC',
        'kpiAmountMicros': 1000000
    },
    'budget': {
        'budgetUnit': 'BUDGET_UNIT_CURRENCY',
        'budgetSegments': [
            {
                'budgetAmountMicros': 100000,
                'dateRange': {
                    'startDate': {
                        'year': startDate.year,
                        'month': startDate.month,
                        'day': startDate.day
                    },
                    'endDate': {
                        'year': endDate.year,
                        'month': endDate.month,
                        'day': endDate.day
                    }
                }
            }
        ]
    },
    'optimizationObjective': 'NO_OBJECTIVE'
}

# Create the insertion order.
insertionOrder = service.advertisers().insertionOrders().create(
    advertiserId=advertiser-id,
    body=insertion_order_obj
).execute()

# Display the new insertion order.
print("Insertion Order %s was created." % insertionOrder["name"])

PHP

// Create an insertion order object.
$insertionOrder = new Google_Service_DisplayVideo_InsertionOrder();
$insertionOrder->setCampaignId(campaign-id);
$insertionOrder->setDisplayName(display-name);
$insertionOrder->setEntityStatus('ENTITY_STATUS_DRAFT');

// Create and add the pacing setting.
$pacing = new Google_Service_DisplayVideo_Pacing();
$pacing->setPacingPeriod('PACING_PERIOD_DAILY');
$pacing->setPacingType('PACING_TYPE_EVEN');
$pacing->setDailyMaxMicros(10000);
$insertionOrder->setPacing($pacing);

// Create and set the frequency cap.
$frequencyCap = new Google_Service_DisplayVideo_FrequencyCap();
$frequencyCap->setMaxImpressions(10);
$frequencyCap->setTimeUnit('TIME_UNIT_DAYS');
$frequencyCap->setTimeUnitCount(1);
$insertionOrder->setFrequencyCap($frequencyCap);

// Create and set the key performance indicator (KPI).
$kpi = new Google_Service_DisplayVideo_Kpi();
$kpi->setKpiType('KPI_TYPE_CPC');
$kpi->setKpiAmountMicros(1000000);
$insertionOrder->setKpi($kpi);

// Create a budget object.
$budget = new Google_Service_DisplayVideo_InsertionOrderBudget();
$budget->setBudgetUnit('BUDGET_UNIT_CURRENCY');

// Create a budget segment object.
$budgetSegment =
    new Google_Service_DisplayVideo_InsertionOrderBudgetSegment();
$budgetSegment->setBudgetAmountMicros(100000);

// Create a date range object for the budget segment.
$dateRange = new Google_Service_DisplayVideo_DateRange();

// Create and assign a start date one week from now.
$startDateTime = new DateTime('today + 7 days');
$startDate = new Google_Service_DisplayVideo_Date();
$startDate->setYear($startDateTime->format('Y'));
$startDate->setMonth($startDateTime->format('n'));
$startDate->setDay($startDateTime->format('j'));
$dateRange->setStartDate($startDate);

// Create and assign an end date two weeks from now.
$endDateTime = new DateTime('today + 14 days');
$endDate = new Google_Service_DisplayVideo_Date();
$endDate->setYear($endDateTime->format('Y'));
$endDate->setMonth($endDateTime->format('n'));
$endDate->setDay($endDateTime->format('j'));
$dateRange->setendDate($endDate);

// Assign date range to budget segment.
$budgetSegment->setDateRange($dateRange);

// Set budget segment.
$budget->setBudgetSegments(array($budgetSegment));

// Set budget object.
$insertionOrder->setBudget($budget);

// Set optimization object.
$insertionOrder->setOptimizationObjective('NO_OBJECTIVE');

// Call the API, creating the insertion order under the advertiser and
// campaign given.
$result = $this->service->advertisers_insertionOrders->create(
    advertiser-id,
    $insertionOrder
);

printf('Insertion Order %s was created.\n', $result['name']);

创建订单项

以下示例展示了如何创建订单项

Java

// Create a line item object.
LineItem lineItem = new LineItem();
lineItem.setInsertionOrderId(insertion-order-id);
lineItem.setDisplayName(display-name);
lineItem.setLineItemType("LINE_ITEM_TYPE_DISPLAY_DEFAULT");
lineItem.setEntityStatus("ENTITY_STATUS_DRAFT");

// Create and set the line item flight.
LineItemFlight lineItemFlight = new LineItemFlight();
lineItemFlight
   .setFlightDateType("LINE_ITEM_FLIGHT_DATE_TYPE_INHERITED");
lineItem.setFlight(lineItemFlight);

// Create and set the line item budget.
LineItemBudget lineItemBudget = new LineItemBudget();
lineItemBudget
   .setBudgetAllocationType("LINE_ITEM_BUDGET_ALLOCATION_TYPE_FIXED");
lineItem.setBudget(lineItemBudget);

// Create and set the pacing setting.
Pacing pacing = new Pacing();
pacing.setPacingPeriod("PACING_PERIOD_DAILY");
pacing.setPacingType("PACING_TYPE_EVEN");
pacing.setDailyMaxMicros(10000L);
lineItem.setPacing(pacing);

// Create and set the frequency cap.
FrequencyCap frequencyCap = new FrequencyCap();
frequencyCap.setTimeUnit("TIME_UNIT_DAYS");
frequencyCap.setTimeUnitCount(1);
frequencyCap.setMaxImpressions(10);
lineItem.setFrequencyCap(frequencyCap);

// Create and set the partner revenue model.
PartnerRevenueModel partnerRevenueModel = new PartnerRevenueModel();
partnerRevenueModel
   .setMarkupType("PARTNER_REVENUE_MODEL_MARKUP_TYPE_CPM");
partnerRevenueModel.setMarkupAmount(10L);
lineItem.setPartnerRevenueModel(partnerRevenueModel);

// Set the list of IDs of the creatives associated with the line item.
lineItem.setCreativeIds(creative-ids);

// Create and set the bidding strategy.
BiddingStrategy biddingStrategy = new BiddingStrategy();
biddingStrategy
   .setFixedBid(new FixedBidStrategy().setBidAmountMicros(100000L));
lineItem.setBidStrategy(biddingStrategy);

// Declare whether or not the line item will serve EU political ads.
lineItem.setContainsEuPoliticalAds(eu-political-advertising-status);

// Configure the create request.
LineItems.Create request =
   service.advertisers().lineItems().create(advertiser-id, lineItem);

// Create the line item.
LineItem response = request.execute();

// Display the new line item.
System.out.printf("LineItem %s was created.", response.getName());

Python

# Create an line item object.
line_item_obj = {
    'insertionOrderId' : insertion-order-id,
    'displayName': display-name,
    'lineItemType': 'LINE_ITEM_TYPE_DISPLAY_DEFAULT',
    'entityStatus': 'ENTITY_STATUS_DRAFT',
    'flight': {
        'flightDateType': 'LINE_ITEM_FLIGHT_DATE_TYPE_INHERITED'
    },
    'budget': {
        'budgetAllocationType': 'LINE_ITEM_BUDGET_ALLOCATION_TYPE_FIXED'
    },
    'pacing': {
        'pacingPeriod': 'PACING_PERIOD_DAILY',
        'pacingType': 'PACING_TYPE_EVEN',
        'dailyMaxMicros': 10000
    },
    'frequencyCap': {
        'timeUnit': 'TIME_UNIT_DAYS',
        'timeUnitCount': 1,
        'maxImpressions': 10
    },
    'partnerRevenueModel': {
        'markupType': 'PARTNER_REVENUE_MODEL_MARKUP_TYPE_CPM',
        'markupAmount': 10
    },
    'creativeIds': creative-ids,
    'bidStrategy': {
        'fixedBid': {
            'bidAmountMicros': 100000
        }
    },
    'containsEuPoliticalAds': eu-political-advertising-status
}

# Create the line item.
lineItem = service.advertisers().lineItems().create(
    advertiserId=advertiser-id,
    body=line_item_obj
).execute()

# Display the new line item.
print("Line Item %s was created." % lineItem["name"])

PHP

// Create a line item object.
$lineItem = new Google_Service_DisplayVideo_LineItem();
$lineItem->setInsertionOrderId(insertion-order-id);
$lineItem->setDisplayName(display-name);
$lineItem->setLineItemType('LINE_ITEM_TYPE_DISPLAY_DEFAULT');
$lineItem->setEntityStatus('ENTITY_STATUS_DRAFT');

// Create and set the line item flight.
$flight = new Google_Service_DisplayVideo_LineItemFlight();
$flight->setFlightDateType('LINE_ITEM_FLIGHT_DATE_TYPE_INHERITED');
$lineItem->setFlight($flight);

// Create and set the line item budget.
$budget = new Google_Service_DisplayVideo_LineItemBudget();
$budget->setBudgetAllocationType(
    'LINE_ITEM_BUDGET_ALLOCATION_TYPE_FIXED'
);
$lineItem->setBudget($budget);

// Create and set the pacing setting.
$pacing = new Google_Service_DisplayVideo_Pacing();
$pacing->setPacingPeriod('PACING_PERIOD_DAILY');
$pacing->setPacingType('PACING_TYPE_EVEN');
$pacing->setDailyMaxMicros(10000);
$lineItem->setPacing($pacing);

// Create and set the frequency cap.
$frequencyCap = new Google_Service_DisplayVideo_FrequencyCap();
$frequencyCap->setMaxImpressions(10);
$frequencyCap->setTimeUnit('TIME_UNIT_DAYS');
$frequencyCap->setTimeUnitCount(1);
$lineItem->setFrequencyCap($frequencyCap);

// Create and set the partner revenue model.
$partnerRevenueModel =
    new Google_Service_DisplayVideo_PartnerRevenueModel();
$partnerRevenueModel->setMarkupType(
    'PARTNER_REVENUE_MODEL_MARKUP_TYPE_CPM'
);
$partnerRevenueModel->setMarkupAmount(10);
$lineItem->setPartnerRevenueModel($partnerRevenueModel);

// Set the list of IDs of the creatives associated with the line item.
lineItem >setCreativeIds(creative-ids);

// Create and set the bidding strategy.
$biddingStrategy =  new Google_Service_DisplayVideo_BiddingStrategy();
$fixedBidStrategy = new Google_Service_DisplayVideo_FixedBidStrategy();
$fixedBidStrategy->setBidAmountMicros(100000);
$biddingStrategy->setFixedBid($fixedBidStrategy);
$lineItem->setBidStrategy($biddingStrategy);

// Declare whether or not the line item will serve EU political ads.
$lineItem->setContainsEuPoliticalAds(eu-political-advertising-status);

// Create the line item.
$result = $this->service->advertisers_lineItems->create(
    advertiser-id,
    $lineItem
);

printf('Line Item %s was created.\n', $result['name']);

生成默认订单项

系统可以根据给定的 LineItemType 以及父级插单的现有配置生成具有默认配置的广告资源与标准 API 订单项创建不同,默认订单项在生成时会分配与其父插单相同的定位条件,这与界面中的行为类似。

以下示例展示了如何生成默认订单项:

Java

// Create a default line item generation request.
GenerateDefaultLineItemRequest defaultLineItemRequest =
    new GenerateDefaultLineItemRequest();
defaultLineItemRequest.setInsertionOrderId(insertion-order-id);
defaultLineItemRequest.setDisplayName(display-name);
defaultLineItemRequest.setLineItemType("LINE_ITEM_TYPE_DISPLAY_DEFAULT");
defaultLineItemRequest.setContainsEuPoliticalAds(eu-political-advertising-status);

// Configure the request.
LineItems.GenerateDefault request =
    service
        .advertisers()
        .lineItems()
        .generateDefault(advertiser-id, defaultLineItemRequest);

// Generate the default line item.
LineItem response = request.execute();

// Display the new line item.
System.out.printf("LineItem %s was created.", response.getName());

Python

# Create a default line item generation request.
default_li_request = {
    'insertionOrderId' : insertion-order-id,
    'displayName': display-name,
    'lineItemType': 'LINE_ITEM_TYPE_DISPLAY_DEFAULT',
    'containsEuPoliticalAds': eu-political-advertising-status
}

# Generate the default line item.
line_item = service.advertisers().lineItems().generateDefault(
    advertiserId=advertiser-id,
    body=default_li_request
).execute()

# Display the new line item.
print("Line Item %s was created." % lineItem["name"])

PHP

// Create a default line item generation request.
$defaultLineItemRequest =
    new Google_Service_DisplayVideo_GenerateDefaultLineItemRequest();
$defaultLineItemRequest->setInsertionOrderId(insertion-order-id);
$defaultLineItemRequest->setDisplayName(display-name);
$defaultLineItemRequest->setLineItemType('LINE_ITEM_TYPE_DISPLAY_DEFAULT');
$defaultLineItemRequest->setContainsEuPoliticalAds(eu-political-advertising-status);

// Generate the default line item.
$result = $this->service->advertisers_lineItems->generateDefault(
    advertiser-id,
    $defaultLineItemRequest
);

// Display the new line item.
printf('Line Item %s was created.\n', $result['name']);

复制订单项

您可以复制现有订单项,从而在同一广告订单下创建一个新订单项,该订单项具有与现有订单项相同的配置和定位设置。

以下示例展示了如何复制现有订单项:

Java

// Create the duplicate line item request body.
DuplicateLineItemRequest requestBody = new DuplicateLineItemRequest();
requestBody.setTargetDisplayName(target-display-name);
requestBody.setContainsEuPoliticalAds(eu-political-advertising-status);

// Configure the request.
LineItems.Duplicate request = service.advertisers().lineItems()
    .duplicate(advertiser-id, line-item-id, requestBody);

// Duplicate the line item.
DuplicateLineItemResponse response = request.execute();

// Display the line item ID of the new duplicate line item.
System.out.printf("A duplicate line item with the ID %s was created.",
    response.getDuplicateLineItemId());

Python

# Create the duplicate line item request body.
duplicate_request = {
    'targetDisplayName': target-display-name,
    'containsEuPoliticalAds': eu-political-advertising-status
}

# Duplicate the line item.
response = service.advertisers().lineItems().duplicate(
    advertiserId=advertiser-id,
    lineItemId=line-item-id,
    body=duplicate_request
).execute()

# Display the line item ID of the new duplicate line item.
print("A duplicate line item with the ID %s was created."
      % response["duplicateLineItemId"])

PHP

// Create the duplicate line item request body.
$requestBody = new Google_Service_DisplayVideo_DuplicateLineItemRequest();
$requestBody->setTargetDisplayName(target-display-name);
$requestBody->setContainsEuPoliticalAds(eu-political-advertising-status);

// Call the API, duplicating the line item.
$response = $service
    ->advertisers_lineItems
    ->duplicate(
        advertiser-id,
        line-item-id,
        $requestBody
    );

// Display the line item ID of the new duplicate line item.
printf(
    'A duplicate line item with the ID %s was created.',
    $response->getDuplicateLineItemId()
);