身份验证用户体验流程

概览

身份验证流程的目的是向付款集成商(集成商)识别用户身份和进行身份验证。

身份验证是对其他方法的输入。尤其是针对 associateAccountcapture。这意味着,身份验证证明将用作这两种方法的输入(参数)。

Google 还可以使用独立模式下的身份验证流程来验证用户。在这种情况下,它不用作任何其他流的输入,而只是验证用户是否能够对此身份进行身份验证。

请注意,在您上手使用时,Google 会与您一起选择最适合您的产品的身份验证机制。

该流程的运作方式

对用户进行身份验证的方法有两种,每种方法都有自己的流程。在集成时,集成商必须确定要使用哪一种。

  1. 重定向身份验证
  2. SMS-MT 动态密码身份验证

重定向身份验证

需要进行身份验证的 Google 用户可能会被重定向到集成商的应用或网站,要求其验证身份。下面简要介绍了此流程中的步骤:

  1. Google 将用户重定向到集成商的 Web 应用或 Android 应用,以便对用户进行身份验证。
  2. 为了进行身份验证,身份验证 requestId(来自 AuthenticationRequest)会用作身份验证的证明。
  3. 这将产生一个名为 AuthenticationResponse 的签名响应。
  4. 之后,应用或网站会将用户重定向回 Google。

重定向身份验证使用 HTTP GET 方法,并将参数编码到网络应用的网址中。它使用 Android intent 进行 Android 应用身份验证。如需详细了解编码,请参阅网络身份验证;如需了解 Android intent 参数,请参阅 Android 身份验证

每种身份验证机制都会生成一个名为 AuthenticationResponse 的签名响应。此 intent 应包含经过加密和编码的 Google 标准付款身份验证响应 (gspAuthenticationResponse),以传达成功的身份验证。如果在独立模式下使用,则 gspResult 和签名用于确定是否成功通过身份验证。

以下序列图显示了用户的浏览器 Google 与集成商 Web 应用之间的交互:

重定向网页身份验证流程

Web 身份验证流程

下面列出了这些对象及其所代表的含义:

  • 用户:希望向其 Google 帐号添加付款方式的人。
  • Google 界面:在本例中是 Google 的网页界面,客户从该界面中开始设置付款方式。
  • Google 服务器:在 Google 上执行身份验证检查以及其他身份验证任务的后端服务器。
  • 付款集成商网站:用户拥有帐号的集成商网站。

对于此身份验证流程,我们已假设用户位于 Google 的网站(Google 界面)并且正尝试添加付款方式。一切从这里开始。

  1. Google 界面会创建一个身份验证网址,该网址会发送到 Google 服务器(后端)。这会触发身份验证流程。
  2. Google 服务器创建身份验证请求 (AuthenticationRequest)。
  3. 发送到 Google 界面的身份验证请求。
  4. 用户会收到提示,要求其向集成商验证其 ID。
  5. 用户回复称他们想要进行身份验证,系统将该消息发送到集成商的网站。
  6. 付款集成商的网站要求验证用户身份。
  7. 用户提供的身份证明将发送到付款集成商的网站。
  8. 集成商针对收到的证据创建响应 (authenticationResponse)(在消息中编码 authenticationResponse)。
  9. 此响应网址会发送给用户。
  10. 响应网址会立即从用户发送到 Google 界面。
  11. Google 界面会向 Google 服务器发送响应。
  12. Google 服务器将响应解读为已验证。

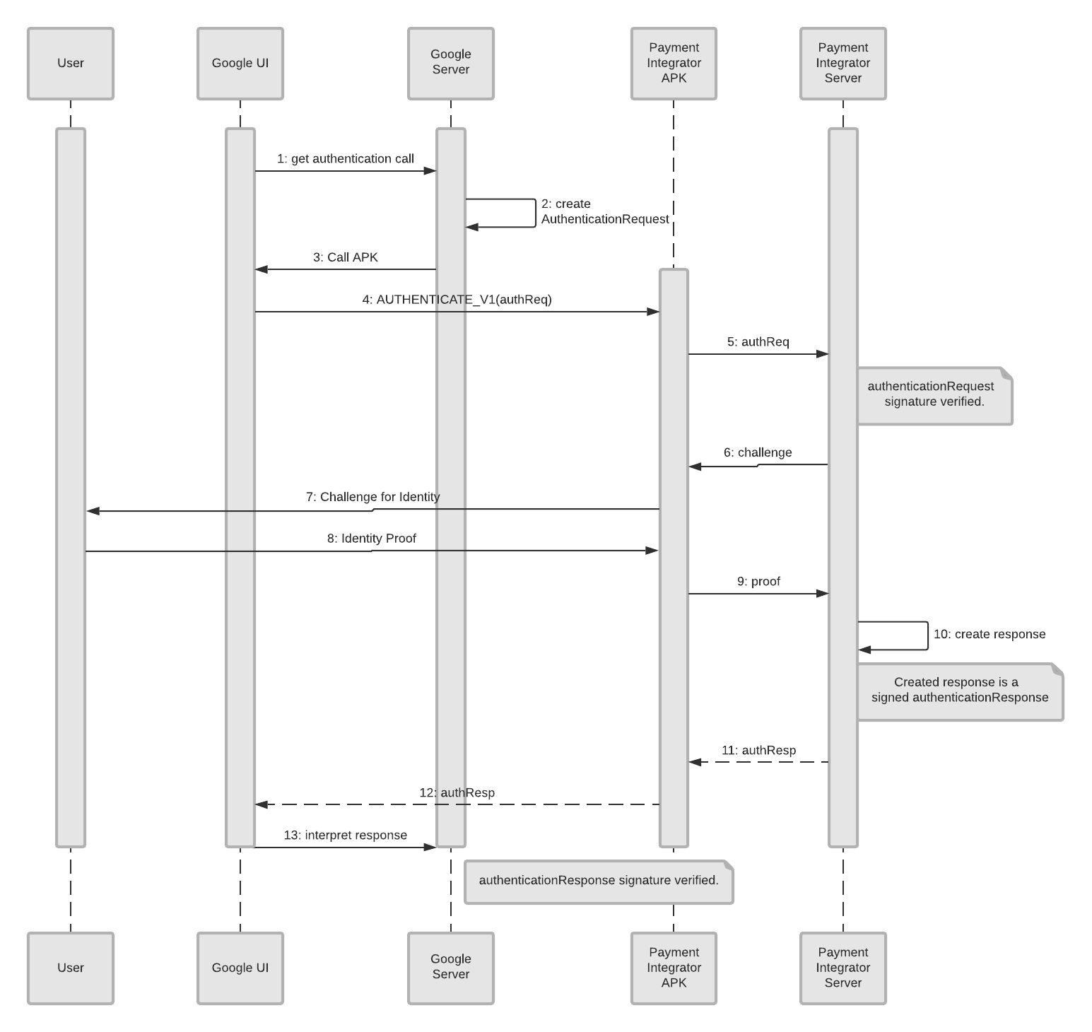
下一个序列图显示了用户的手机 Google 与集成商的 Android 应用之间的交互:

重定向 Android 应用身份验证流程

Android 应用身份验证流程

以下是这些对象及其所代表的含义:

  • 用户:希望向其 Google 帐号添加付款方式的人。
  • Google 界面:在本例中是应用界面,客户在该界面中开始设置付款方式。
  • Google 服务器:在 Google 上执行身份验证检查以及其他身份验证任务的后端服务器。
  • 付款集成商 APK:用户有权访问其集成商帐号的集成商应用。
  • 付款集成商服务器:集成商的后端服务器,其中存储了用户的信息。

由于这是一个身份验证流程,因此我们假设用户使用的是某个应用(Google 界面),并正在尝试添加付款方式。初始化从这里开始。

  1. Google 界面会创建一个发送到 Google 服务器(后端)的身份验证调用。
  2. Google 服务器创建身份验证请求 (AuthenticationRequest)。
  3. Google 服务器向 Google 界面(应用)发送调用 APK,请求身份验证。
  4. Google 界面会将用户信息发送到付款集成商 APK (AUTHENTICATE_V1(authReq))。
  5. 付款集成商 APK 将请求 (authReq) 发送到付款集成商的服务器。
  6. 付款集成商服务器将质询发回付款集成商 APK。
  7. 付款集成商 APK 将质询发回用户。
  8. 用户提供其身份证明,系统会将该证明发送到付款集成商 APK。
  9. 然后,此证明会发送给付款集成商服务器。
  10. 服务器会创建一个已签名的 authenticationResponse
  11. 身份验证响应成功,并且系统向付款集成商 APK 发送一条 authResp 消息。
  12. 成功消息 (authResp) 将从付款集成商 APK 发送到 Google 界面。
  13. Google 界面会将响应发送到 Google 服务器。
  14. Google 服务器会解读成功响应。

SMS-MT 动态密码身份验证

另一种身份验证方法是短信服务、移动设备终止、动态密码 (SMS-MT OTP)。此机制利用用户的电话号码向用户发送用于身份验证的一次性密码。Google 要求集成商向用户的电话号码发送动态密码,在用户收到动态密码并将其输入到 Google 界面后,用户即会获得验证。

这包括以下步骤:

  1. Google 的界面 (UI) 会提示用户输入已在集成商处注册的电话号码。
  2. 用户在 Google 界面中输入电话号码。
  3. Google 触发集成商(调用 sendOtp 方法)向用户发送动态密码 (OTP)。
  4. 用户收到包含动态密码的短信。
  5. 然后,用户需要将收到的动态密码(用于 captureassociateAccountverifyOtp 的输入)输入 Google 界面,以对用户进行身份验证。这是身份验证证明。

在独立模式下,系统只会调用 verifyOtp 方法来验证动态密码值。

以下序列图显示了发送动态密码时用户电话、Google 和集成商之间的互动:

电话(发送动态密码)身份验证流程

手机 (OTP) 身份验证流程

下面列出了图表中的各个对象及其所代表的含义:

  • 用户:希望向其 Google 帐号添加付款方式的人。
  • Google 界面:在本例中显示的是客户开始设置付款方式的 Google 网站或手机应用。 注意:如果 Google 界面是一个手机应用,则会跳过前几个步骤,因为手机已经知道用户的电话号码。
  • Google 服务器:在 Google 上执行身份验证检查以及其他身份验证任务的后端服务器。
  • 付款集成商服务器:集成商的后端服务器,其中存储了用户的信息。

由于这是动态密码身份验证流程,因此我们已假定用户位于 Google 手机应用或网站(Google 界面)中,并正在尝试添加付款方式。初始化从这里开始。

  1. Google 界面(电话或网站)会提示用户输入电话号码。
  2. 用户在 Google 界面中输入其电话号码。
  3. Google 界面会将该号码 (sendChallenge(phoneNum)) 发送到 Google 服务器。
  4. Google 服务器向付款集成商服务器 (SendOtp(phoneNum)) 发送请求,以便发送动态密码。
  5. 付款集成商服务器向用户发送动态密码 (OTP)。
  6. 付款集成商服务器在第 5 步中响应 Google 的请求,表明动态密码已成功发送。
  7. 用户在 Google 界面(手机或网站)中输入此动态密码。
  8. Google 界面会将动态密码发送到 Google 服务器,该密码最终会发送给付款集成商进行验证。此操作将验证用户的身份和对用户的身份。

身份验证和重新验证

可以在两个时间点进行身份验证:

  1. 初始身份验证 - 用于对用户进行身份验证。初始身份验证用作 associateAccount 方法的输入。
  2. 重新验证 - 在所有其他情境中使用,例如独立验证或用作 capture 的输入。

重新身份验证不同于初始身份验证。它绝不会希望重新识别用户身份,只是为了重新进行身份验证。Google 会使用重新验证机制来要求用户验证自己拥有特定的帐号,具体的操作由 Google 自行决定。

在此过程中,系统会向原始关联(来自关联流程)提供一项名为 associationId 的引用。这是在关联流程中调用 associateAccount 方法提供的。associationId 确定要质询的帐号。为安全起见,用户必须无法更改要验证的帐号。

对于短信 MT 动态密码重新身份验证,Google 会将最初调用 sendOtp 时提供的电话号码保存为固定号码。同样,出于安全考虑,此 ID 无法更改。

以下示例流程说明了 Google 决定在购买之前质询(重新进行身份验证)的情况:

重新进行身份验证流程

重新进行身份验证流程

对象列表及其所代表的含义如下:

  • 用户:希望进行购买的用户。
  • Google 界面:在本例中是用户开始购物的 Google 网站或手机应用。
  • 付款集成商界面:面向客户的网站或应用,用户可通过集成商访问其帐号信息。
  • Google 服务器:在 Google 上执行重新身份验证检查以及其他任务的后端服务器。
  • 付款集成商服务器:集成商的后端服务器,其中存储了用户的信息。

重新进行身份验证流程从客户开始购物时开始。这会初始化一个流程,以重新验证用户身份。

  1. 用户决定购买商品或服务。
  2. 请求会从 Google 界面发送到 Google 服务器。
  3. Google 服务器会向 Google 界面发回身份验证请求 (authenticationRequest)。
  4. Google 界面会向付款集成商界面发送请求,以便对用户进行身份验证(associationIdauthenticationRequest)。
  5. 付款集成商界面将查找用户以验证其身份 (LookupIdentity(associationId))。
  6. 付款集成商界面会在界面(集成商的网站或应用)上提示用户输入凭据。
  7. 身份验证响应将发送到付款集成商服务器。
  8. 已签名的身份验证响应 (authenticationResponse) 发送回付款集成商界面。
  9. 身份验证响应 (authenticationResponse) 从付款集成商界面发送到 Google 界面。
  10. Google 界面将包含购买信息的响应发送到 Google 服务器。
  11. Google 服务器向付款集成商服务器(authenticationRequestId、GPT、金额)发送 capture 消息(以查找可用资金)。
  12. 付款集成商服务器将成功消息发送回 Google 服务器。
  13. Google 服务器向 Google 界面发送成功消息。
  14. Google 界面将商品递送给客户(或通知他们商品很快就会送达)。

SMS-MO 身份验证

短信服务(移动源身份验证流程)利用包含身份验证请求 ID 的短信(从用户手机发送到付款集成商)对用户进行身份验证。

SMS-MO 身份验证流程

下面列出了图表中的各个对象及其所代表的含义:

  • 用户:希望向其 Google 帐号添加付款方式的人。
  • Google 界面/设备:在本例中是 Google 手机应用,客户可以开始设置付款方式。
  • Google 服务器:Google 的后端服务器,可根据身份验证请求 ID (ARID) 生成短信指令,并接收集成商提供的身份验证结果。
  • 付款集成商服务器:集成商的后端服务器,用于接收身份验证短信并将身份验证请求 ID 返回给 Google。

由于这是一个身份验证流程,因此我们假设用户使用的是某个应用(Google 界面),并正在尝试添加付款方式。初始化从这里开始。

  1. 用户选择要添加的代币化付款方式。
  2. Google 界面调用 Google 服务器以启动 SMS-MO 验证。
  3. Google 服务器返回 SMS 指令,其中包含目标和包含身份验证请求 ID 的正文。
  4. Google 界面会向付款集成商发送短信。
  5. 付款集成商服务器使用身份验证请求 ID 调用 Google 服务器上的 authenticationResultNotification 端点。
  6. 身份验证请求 ID 由响应 SUCCESS 的 Google 服务器验证。
  7. Google 界面调用 Google 服务器以获取身份验证尝试的结果。
  8. Google 服务器响应 SUCCESS。

模拟 SMS-MO 身份验证

为了对 SMS-MO 身份验证流程执行诊断测试,Google 定义了一个模拟短信端点。这样,在沙盒环境中执行测试关联时,就无需发送并验证真正的短信。

模拟 SMS-MO 身份验证流程

下面列出了图表中的各个对象及其所代表的含义:

  • 测试人员:发起短信-MO 关联诊断测试的人员。
  • Google 界面:测试人员在此界面中开始并监控 SMS-MO 诊断测试的状态。
  • Google 服务器:Google 的后端服务器,用于生成带有身份验证请求 ID (ARID) 的短信指令、发送模拟短信,并接收集成商提供的身份验证结果。
  • 付款集成商服务器:集成商的后端服务器,用于接收模拟身份验证短信并向 Google 返回身份验证请求 ID。

此流程中的步骤如下:

  1. 测试人员通过提供用于测试的测试用户 ID (SID),开始 SMS-MO 诊断测试。此 SID 将包含在对付款集成商的 simulateSms 调用中。
  2. Google 界面调用 Google 服务器以启动 SMS-MO 验证。
  3. Google 服务器返回 SMS 指令,其中包含目标和包含身份验证请求 ID 的正文。在此测试中,目标将被付款集成商的沙盒 HTTPS 连接覆盖。
  4. Google 界面调用 Google 服务器来发送模拟短信。
  5. simulateSms 从 Google 服务器到付款集成商服务器进行调用。API 调用中包含身份验证请求 ID 和订阅者 ID(如第 1 步所述)。
  6. 付款集成商服务器响应 ACKNOWLEDGED。
  7. Google 服务器对 Google 界面做出响应 SUCCESS。
  8. 付款集成商服务器使用身份验证请求 ID 调用 Google 服务器上的 authenticationResultNotification 端点。
  9. Google 服务器响应 SUCCESS。
  10. Google 界面调用 Google 服务器以获取身份验证尝试的结果。
  11. Google 服务器响应 COMPLETED。
  12. Google 界面调用 Google 服务器以执行关联尝试。
  13. associateAccount 从 Google 服务器到付款集成商服务器进行调用。
  14. 付款集成商服务器响应“SUCCESS”。
  15. Google 服务器响应 SUCCESS。
  16. Google 界面会更新,以向测试人员表明 SMS-MO 诊断测试已成功完成。

最佳实践和其他注意事项

平台选择

通过提供移动应用和桌面 Web 身份验证流程,集成商可以覆盖尽可能多的用户。Google 强烈建议集成商支持 Android 应用,因为这样可以提供最佳的用户体验,从而获得最高的转化率。在 Web 应用和 Android 应用的身份验证 API 中传递的参数相同。