این راهنما یک نمای کلی از چرخه عمر SDK و تعاملات بین پخش کننده ویدیوی شما، IMA SDK و سرور تبلیغات ارائه می دهد.
تعاملات اساسی
نمودار زیر تعاملات بین پخش کننده ویدیوی شما، IMA SDK و سرور تبلیغات را نشان می دهد و حاشیه نویسی می کند. سرور آگهی میتواند از Ad Manager، AdSense برای ویدیو (AFV) یا Ad Exchange (AdX) استفاده کند.

صفحه وب یا برنامه IMA SDK را با استفاده از:
- یک تگ اسکریپت جاسازی شده برای HTML5
- یک برنامه برای Android، Google Cast، iOS یا tvOS
IMA SDK یک پاسخ VAST برای واحد تبلیغات خاص در سرور آگهی درخواست میکند. سرور تبلیغ نامیده شده، که می تواند Ad Manager در مقابل AFV یا AdX باشد، توسط URL تگ آگهی تعیین می شود.
سرور تبلیغات بهترین تبلیغ را انتخاب می کند و پاسخ VAST را به IMA SDK ارسال می کند. تبلیغات با استفاده از یکی از روش های زیر انتخاب می شوند:
- واحد تبلیغات Ad Manager نامزدهای مورد خط را فیلتر می کند
- AdSense یا Ad Exchange یک حراج را اجرا می کند
IMA SDK پاسخ VAST را تجزیه میکند، نوع رسانه صحیح را بر اساس محیط تعیین میکند و خلاقیت ویدیوی درون خطی (و در صورت نیاز تبلیغات همراه) را به صفحه وب یا برنامه ارائه میکند.
پخش کننده ویدیو جزئیات پخش را با IMA SDK مذاکره می کند و تبلیغات را پخش می کند.
IMA SDK یک پینگ برداشت و رویدادهای ردیابی VAST را در صورت لزوم اجرا میکند.
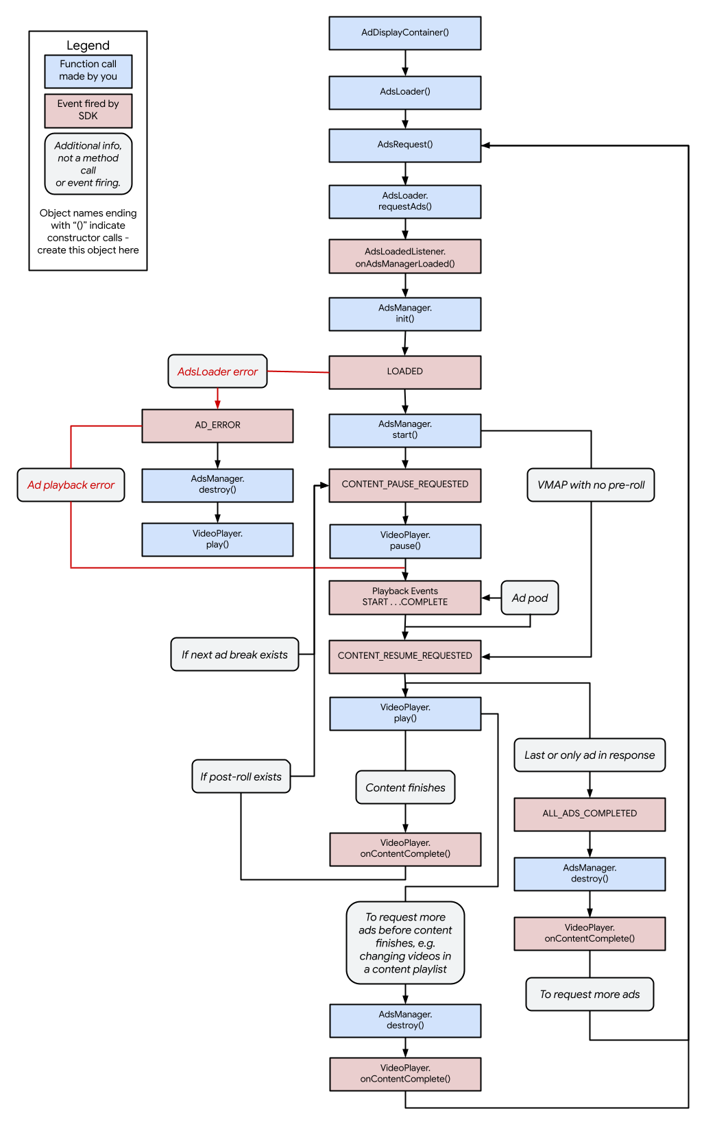
چرخه زندگی
این نمودار چرخه عمر کامل IMA SDK را نشان می دهد. فراخوانی سازنده و متد با رنگ آبی، رویدادها با رنگ قرمز برجسته می شوند و شرایط خطا با رابط های قرمز و متن قرمز نشان داده می شوند.