このセクションでは、メリディアン モデルのデフォルトの事前分布について説明します。すべての事前分布は prior_distribution
引数で指定します。この引数は PriorDistribution
オブジェクトを受け入れます。各パラメータには PriorDistribution
コンストラクタに独自の引数があり、結合事前分布は、すべての事前分布が独立していると仮定します。
分布は、ベクトル(tfp.distributions.Normal([1, 2, 3], [1, 1, 2])
など)またはスカラー(tfp.distributions.Normal(1, 2)
など)として指定できます。すべてのスカラー分布は、それが表現するパラメータ ベクトルの長さにブロードキャストされます。
knot_values
パラメータ: \(b_k\)
デフォルトの事前分布: Normal(0, 5)
説明:
- 効果が生じる時間を指定する無情報の事前分布。
- 強い効果が出る時間を許可できる柔軟性が必要になるため、無情報になります。
- 期間ごとに複数の地域が指定されたデータから学習できます。また、ノットの数が少ない場合は、ノットごとに複数の期間を指定することもできます。
tau_g_excl_baseline
パラメータ: \(\tau_g\)
デフォルトの事前分布: Normal(0, 5)
説明:
- 地域の違いを指定する無情報の事前分布。
- 強い効果が出る地域を許可できる柔軟性が必要になるため、無情報になります。
- 地域ごとに複数の期間が指定されたデータから学習できます。
roi_m
、roi_rf
パラメータ: \(\text{ROI}_i^{[M]},\text{ROI}_{i}^{[RF]}\)
デフォルトの事前分布: LogNormal(0.2, 0.9)
説明:
- この事前分布は、先験的に、各チャネルの平均 ROI が 1.83、ROI の 50% が 1.22 超、80% が 0.5~6.0、95% が 0.25~9.0、99% が 10.0 未満と推測していることを示しています。
- KPI が収益ではなく、KPI あたりの収益データが入手できない場合は、有料メディアの合計貢献度の事前分布(KPI の増分について、すべての有料メディア チャネルが貢献している比率の事前分布)が平均 40%、標準偏差 20% になるよう、すべてのチャネルに共通の ROI 事前分布が適用されます。このデフォルトに関するその他の考慮事項については、デフォルトの有料メディア合計貢献度の事前分布をご覧ください。
- デフォルトの分布は厳密に正となります。メディア係数のランダム効果が対数正規分布(
media_effects_dist='log_normal'
)の場合には、このことは必須となります。ランダム効果がmedia_effects_dist='normal'
の場合、負の値を許可する事前分布を使用できますが、事後分散が増大し、MCMC サンプリングの収束で問題が発生する可能性があるため、通常はおすすめしません。
mroi_m
、mroi_rf
パラメータ: \(\text{mROI}_i^{[M]},\text{mROI}_{i}^{[RF]}\)
デフォルトの事前分布: LogNormal(0.0, 0.5)
説明:
- この事前分布は、先験的に、各チャネルの平均 mROI が 1.13、mROI の 50% が 1.0 超、80% が 0.53~1.90、95% が 0.33~2.66、99% が 3.20 未満と推測していることを示しています。
- デフォルトでは、各チャネルに同じ mROI の事前分布が割り当てられます。
- KPI が収益ではなく、KPI あたりの収益データを利用できない場合、mROI の事前分布を引き続き使用することはできますが、
roi_m
とroi_rf
にカスタム分布を指定する必要があります。この場合、mROI は(費用のわずかな増加に起因する)費用単位あたりの増分 KPI 単位として解釈されます。
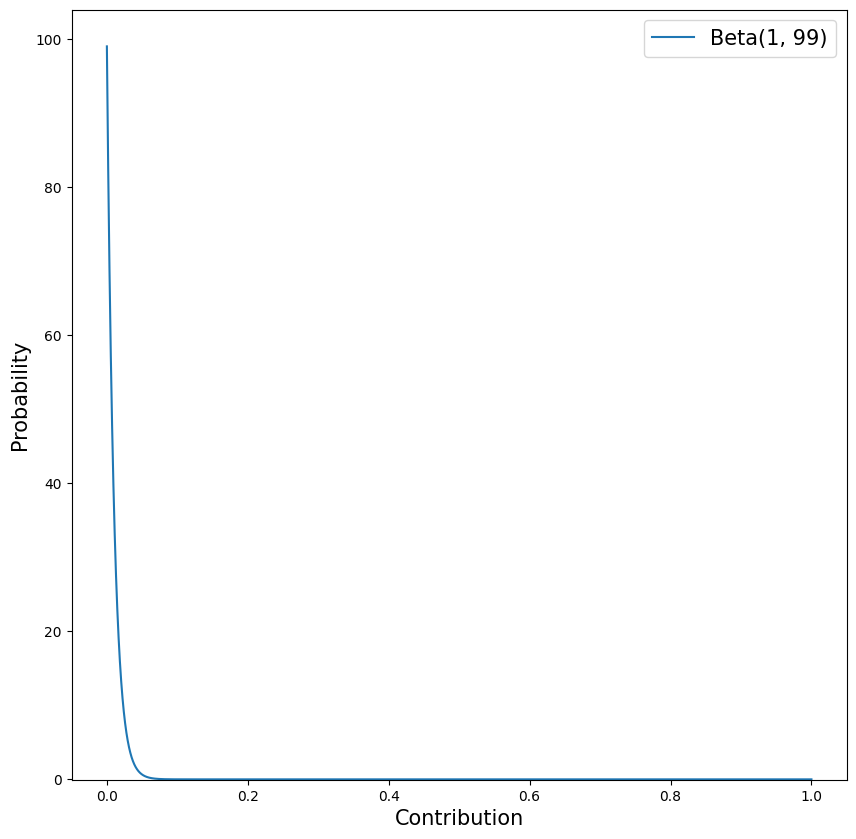
contribution_m
、contribution_rf
、contribution_om
、contribution_orf
パラメータ: \(\text{Contribution}_i^{[M]},\text{Contribution}_{i}^{[RF]}\) \(\text{Contribution}_i^{[OM]},\text{Contribution}_{i}^{[ORF]}\)
デフォルトの事前分布: Beta(1.0, 99.0)
説明:
- デフォルトの事前分布は、先験的に、各チャネルの平均貢献度が 1%、貢献度の値の 50% が 0.7% 超、80% が 0.1%~2.3%、95% が 0.03%~3.7%、99% が 4.5% 未満と推測していることを示しています。
- デフォルトの分布では、個々のチャネルの貢献度が 1.0(観測結果の 100%)を超えることはできません。ただし、複数のチャネルの貢献度の合計が 100% を超えることはあります。
- デフォルトの分布は厳密に正となります。メディア係数のランダム効果が対数正規分布(
media_effects_dist='log_normal'
)の場合には、このことは必須となります。ランダム効果がmedia_effects_dist='normal'
の場合、負の値を許可する事前分布を使用できますが、事後分散が増大し、MCMC サンプリングの収束で問題が発生する可能性があるため、通常はおすすめしません。 - デフォルトの分布は、MCMC の収束での問題や負のベースラインを回避するために、適度に正則化されます。ユースケースに合ったカスタムの事前分布を設定することを検討してください。
contribution_n
パラメータ: \(\text{Contribution}_i^{[N]}\)
デフォルトの事前分布: TruncatedNormal(0.0, 0.1, -1.0, 1.0)
説明:
- デフォルトの事前分布は、先験的に、各チャネルの貢献度の平均値と中央値が合計観測結果の 0%、80% が -12.8%~+12.8%、95% が -19.6%~19.6%、99% が -25.8%~+25.8% であると推測していることを示しています。
- デフォルトの事前分布では負の値が許可されます。メディア以外の介入群では、どのような介入群であるか、また、そのベースライン値の内容に応じて、負または正の貢献度を持つ可能性があるためです。特定の変数の貢献度が必ず正または負であると事前にわかっている場合は、それに応じて事前分布を設定する必要があります。
beta_m
、beta_rf
、beta_om
、beta_orf
パラメータ: \(\beta_i^{[M]},\beta_{i}^{[RF]},\beta_{i}^{[OM]}, \beta_{i}^{[ORF]}\)
デフォルトの事前分布: HalfNormal(5)
説明:
- インプレッションとリーチおよびフリークエンシーの有料メディア チャネルそれぞれに関する、オーガニック メディア チャネルの地域レベルでのメディア効果の階層分布(
beta_gom; beta_gorf
)に対するパラメータの無情報事前分布。media_effects_dist
が'normal'
に設定されている場合は階層平均になります。media_effects_dist
が'log_normal'
に設定されている場合は、基盤になる対数変換されたNormal
分布の平均の階層パラメータになります。 - インプレッションとリーチおよびフリークエンシーの有料メディア チャネルそれぞれに関する、有料メディア チャネルの地域レベルでのメディア効果の階層分布(
beta_gm; beta_grf
)に対するパラメータの無情報事前分布。media_effects_dist
が'normal'
に設定されている場合は階層平均になります。media_effects_dist
が'log_normal'
に設定されている場合は、基盤になる対数変換されたNormal
分布の平均の階層パラメータになります。 - 変換、スケーリング、メディア マーケティングの種類によって
beta_m
、beta_rf
、beta_om
、beta_orf
の解釈が大きく異なるため、無情報です。 - デフォルトでは、有料メディア チャネルに ROI 事前分布(
roi_m
とroi_rf
)を使用します。有料メディアにbeta_m
とbeta_rf
の事前分布を使用する場合、media_prior_type='coefficient'
とrf_prior_type='coefficient'
を設定します。 デフォルトでは、オーガニック メディア チャネルに貢献度事前分布(
contribution_om
とcontribution_orf
)を使用します。オーガニック メディアにbeta_om
とbeta_orf
の事前分布を使用するには、organic_media_prior_type='coefficient'
とorganic_rf_prior_type='coefficient'
を設定します。[M]
は、インプレッション データをもつ有料メディア チャネルを表します。[RF]
は、リーチとフリークエンシーのデータをもつ有料メディア チャネルを表します。[OM]
は、インプレッション データをもつオーガニック メディア チャネルを表します。[ORF]
は、リーチとフリークエンシーのデータをもつオーガニック メディア チャネルを表します。
eta_m
、eta_rf
、eta_om
、eta_orf
パラメータ: \(\eta_i^{[M]},\eta_{i}^{[RF]},\eta_{i}^{[OM]}, \eta_{i}^{[ORF]}\)
デフォルトの事前分布: HalfNormal(1)
説明:
適度な正則化によって、地域間のプーリングを促進します。これにより、バイアスが増加する代わりに分散の推定値が低下し、モデルがデータをより効率的に使用できるようになります。
gamma_c
、gamma_n
パラメータ: \(\gamma_i^{[C]},\gamma_i^{[N]}\)
デフォルトの事前分布: Normal(0, 5)
説明:
- 表示される可能性があるコントロール変数やメディア以外の介入群変数が広範囲であるため、無情報です。
- デフォルトでは、メディア以外の介入群チャネルに貢献度事前分布(
contribution_n
)を使用します。メディア以外の介入群にgamma_n
事前分布を使用する場合は、non_media_treatments_prior_type='coefficient'
を設定します。
xi_c
、xi_n
パラメータ: \(\xi_i^{[C]},\xi_i^{[N]}\)
デフォルトの事前分布: HalfNormal(5)
説明:
- コントロール変数とメディア以外のトリートメント変数の効果に広範な地域差異を許容するため、無情報です。
- デフォルトでは、コントロール効果とメディア以外のトリートメント効果のプーリングはメディア効果のプーリングよりも弱くなります。これは、コントロール効果が単純な線形である(Hill 変換や Adstock 変換のような複雑さがない)ためです。
alpha_m
、alpha_rf
、alpha_om
、alpha_orf
パラメータ: \(\alpha_i^{[M]},\alpha_{i}^{[RF]},\alpha_{i}^{[OM]}, \alpha_{i}^{[ORF]}\)
デフォルトの事前分布: Uniform(0, 1)
説明:
データから減衰率を把握するため、無情報です。
減衰率のおおよその値がわかっている場合は、ユースケースに合ったカスタムの事前分布を設定することを検討してください。カスタム事前分布の設定については、アルファ事前分布をご覧ください。
ec_m
、ec_om
パラメータ: \(ec_i^{[M]}, ec_{i}^{[OM]}\)
デフォルトの事前分布: TruncatedNormal(0.8, 0.8, 0.1, 10)
。これは条件付き分布 \(X|0.1 < X < 10\)です。 \(X \sim N(0.8,0.8)\)となります。
説明:
- データは、 \(ec=1\)の場合、地域と期間全体において 1 人あたりのメディア単位(0 以外)の中央値で、半飽和状態になるようにスケーリングされます。\(ec=X\) は、半飽和状態が地域と期間全体における 1 人あたりのメディア単位(0 以外)の中央値の \(X\) 倍で発生することを意味します。
- この事前分布の平均は 1 に近く、半飽和が発生する場所に関する妥当な先験的仮説となります。
- 切断は、パラメータの識別性確保を目的として、パラメータを妥当な範囲内に保つために行われます。
- チャネルが飽和状態に達していない(\(ec > 10\))か、飽和状態をはるかに超えている(\(ec < 0.1\))場合、データには半飽和点に関する情報は含まれません。このような場合、
ec_m
パラメータによって応答曲線の形状が決まりますが、半飽和の正確な推定値とは解釈しないでください。
ec_rf
、ec_orf
パラメータ: \(ec_{i}^{[RF]},ec_{i}^{[ORF]}\)
デフォルトの事前分布: LogNormal(0.7, 0.4) + 1
# Tensorflow Probability Syntax
tfp.distributions.TransformedDistribution(
tfp.distributions.LogNormal(0.7, 0.4),
tfp.bijectors.Shift(0.1)
)
説明:
slope_rf
による識別不能を防ぐため、適度に情報があります。- 最適なフリークエンシーでの事前分布の平均が 2.1、
[1.0, 4.4]
の信頼区間が 90% になるように、slope_rf
の事前分布と組み合わせて設定します。これは、最適なフリークエンシーの妥当な範囲と見なされます。
slope_m
、slope_om
パラメータ: \(\text{slope}_i^{[M]},\text{slope}_{i}^{[OM]}\)
デフォルトの事前分布: Deterministic(1)
説明:
- 識別可能性の問題があるため、学習が困難です。
Deterministic(1)
は、凹型の Hill 曲線に制限されていることを意味します。- 予算最適化アルゴリズムは、Hill 曲線が凹型の場合にグローバル最適解を導き出します。この事前分布を変えると、凹型ではない Hill 曲線が生成され、予算の最適化でグローバル最適解が得られなくなる場合があります。
slope_rf
、slope_orf
パラメータ: \(\text{slope}_{i}^{[RF]},\text{slope}_{i}^{[ORF]}\)
デフォルトの事前分布: LogNormal(0.7, 0.4)
説明:
ec_rf
による識別不能を防ぐため、適度に情報があります。最適なフリークエンシーでの事前分布の平均が 2.1、90% 信頼区間が
[1, 4.4]
(最適なフリークエンシーの妥当な範囲)になるように、ec_rf
事前分布と組み合わせて設定します。[M]
は、インプレッション データをもつ有料メディア チャネルを表します。[RF]
は、リーチとフリークエンシーのデータをもつ有料メディア チャネルを表します。[OM]
は、インプレッション データをもつオーガニック メディア チャネルを表します。[ORF]
は、リーチとフリークエンシーのデータをもつオーガニック メディア チャネルを表します。
sigma
パラメータ: \(\sigma_g\)
デフォルトの事前分布: HalfNormal(5)
説明:
残差分散は広告主様によって大きく異なるため、無情報です。